Can Cats Eat Celery? Understanding Its Benefits and Risks
Overview
Cats can enjoy celery in moderation, as it provides hydration and essential nutrients. However, it’s important to remember that this should be an occasional treat rather than a dietary staple for your furry family members. While celery does contain beneficial vitamins and antioxidants, it’s crucial to acknowledge that cats are obligate carnivores. They primarily require a meat-based diet. This highlights the importance of moderation and the value of consulting with a veterinarian when introducing new foods into your pet’s diet. Your cat’s health and happiness are our top priorities, and we encourage you to explore safe options together.
Introduction
The question of whether cats can eat celery often sparks curiosity among pet owners who want to enhance the diets of their furry family members. With its high water content and essential vitamins, celery can be a refreshing option that offers hydration and nutritional benefits. However, introducing this crunchy vegetable into a cat’s diet comes with important considerations.
Can this seemingly harmless snack truly be a safe addition, or does it hide potential dangers? By exploring the balance between benefits and precautions, you can make informed decisions about your beloved pet’s dietary choices.
Define Celery and Its Nutritional Value for Cats
Celery (Apium graveolens) is a delightful member of the Apiaceae family, which includes familiar vegetables like carrots and parsley. Comprising around 95% water, this low-calorie, crunchy treat can be a refreshing addition for your furry family members, and it raises the question: can cats eat celery? Nutritionally, it serves as a source of essential vitamins such as A, C, and K, along with minerals like potassium and folate. These nutrients play a vital role in supporting your cat’s immune function and overall hydration. For instance, vitamin K is crucial for blood clotting, while potassium aids in muscle function and overall bodily systems.
Additionally, this vegetable contains antioxidants that help combat free radical harm, which can lead to oxidative stress and cellular injury. However, it’s important to remember that while celery can be an occasional treat, it shouldn’t replace the primary meat-based diet that felines require as obligate carnivores, raising the question of can cats eat celery. Excessive intake can lead to potential health issues, including lowered potassium levels, so moderation is key.
It’s also essential to note that some cats may have allergic reactions to certain foods, so pet owners should be cautious. Consulting with a veterinarian before adding new foods like vegetables into your cat’s diet is always advisable to ensure their health and safety, particularly to find out if can cats eat celery. Remember, celery should be treated as a treat and should not exceed 10% of your cat’s daily caloric intake. By keeping these guidelines in mind, you can create a nurturing environment for your beloved pet.

Explore the Historical Context and Origins of Celery in Pet Diets
Celery has a captivating history that stretches back over 3,000 years to ancient civilizations, where it was cherished for its medicinal properties. Originating in the Mediterranean region, this humble vegetable was cultivated for its health benefits long before it graced our tables as a culinary staple. Did you know that the first documented use of celery as food took place in France in 1623? This marked its transition into mainstream cuisine, where it quickly became a beloved ingredient. John Evelyn, an early author, even noted its esteemed presence at grand feasts, underscoring its culinary significance.
In today’s world, celery has found a special place in the hearts (and meals) of our pets, especially as a delightful snack for dogs, prompting the question: can cats eat celery? While it may not be a primary ingredient in commercial pet food, its occasional inclusion reflects a growing trend among pet owners who want to enhance their furry family members’ diets with fresh, whole foods. This shift highlights the increasing awareness of the nutritional benefits that such natural treats can provide, promoting a healthier lifestyle for our beloved companions.
Significantly, celery is low in calories and rich in vitamins, which leads to the question of whether can cats eat celery as a suitable snack when offered in moderation. Imagine your pet enjoying this crunchy treat, benefiting from its nutrients while you nurture their well-being. As you consider ways to enrich your pet’s diet, remember that small changes can make a big difference in their health and happiness. So why not introduce a bit of celery into their routine? Your furry family members will thank you for it!

Identify Key Characteristics: Benefits and Risks of Celery for Cats
Introducing this vegetable to your furry family members can offer several wonderful benefits. With its high moisture content, it helps keep them hydrated, and its dietary fiber can support healthy digestion. Additionally, the antioxidants found in this vegetable, such as apigenin and luteolin, may help reduce inflammation and promote overall well-being. However, it’s important to remember that cats are obligate carnivores and primarily require a meat-based diet. While this vegetable can be a delightful treat, it should never replace a balanced meal plan.
As a caring pet owner, you should aim for this vegetable to comprise less than 5% of your cat’s daily diet, keeping in mind that treats should also make up around 5% of their total caloric intake. Be aware of the potential risks, as celery can be difficult for some felines to digest, leading to gastrointestinal issues like bloating or diarrhea. Its fibrous texture can also pose a choking hazard if not prepared correctly. To help mitigate these risks, introduce the vegetable gradually, ensuring it is cut into small, manageable pieces.
It’s also worth noting that some cats may have allergies or food intolerances related to this vegetable, and excessive amounts could lead to mild dehydration. Always wash vegetables thoroughly to remove pesticides or chemicals before sharing them with your cats. For the best guidance, consult with your veterinarian before introducing new foods into your cat’s diet. By taking these precautions, you can create a nurturing environment where your beloved pet thrives.

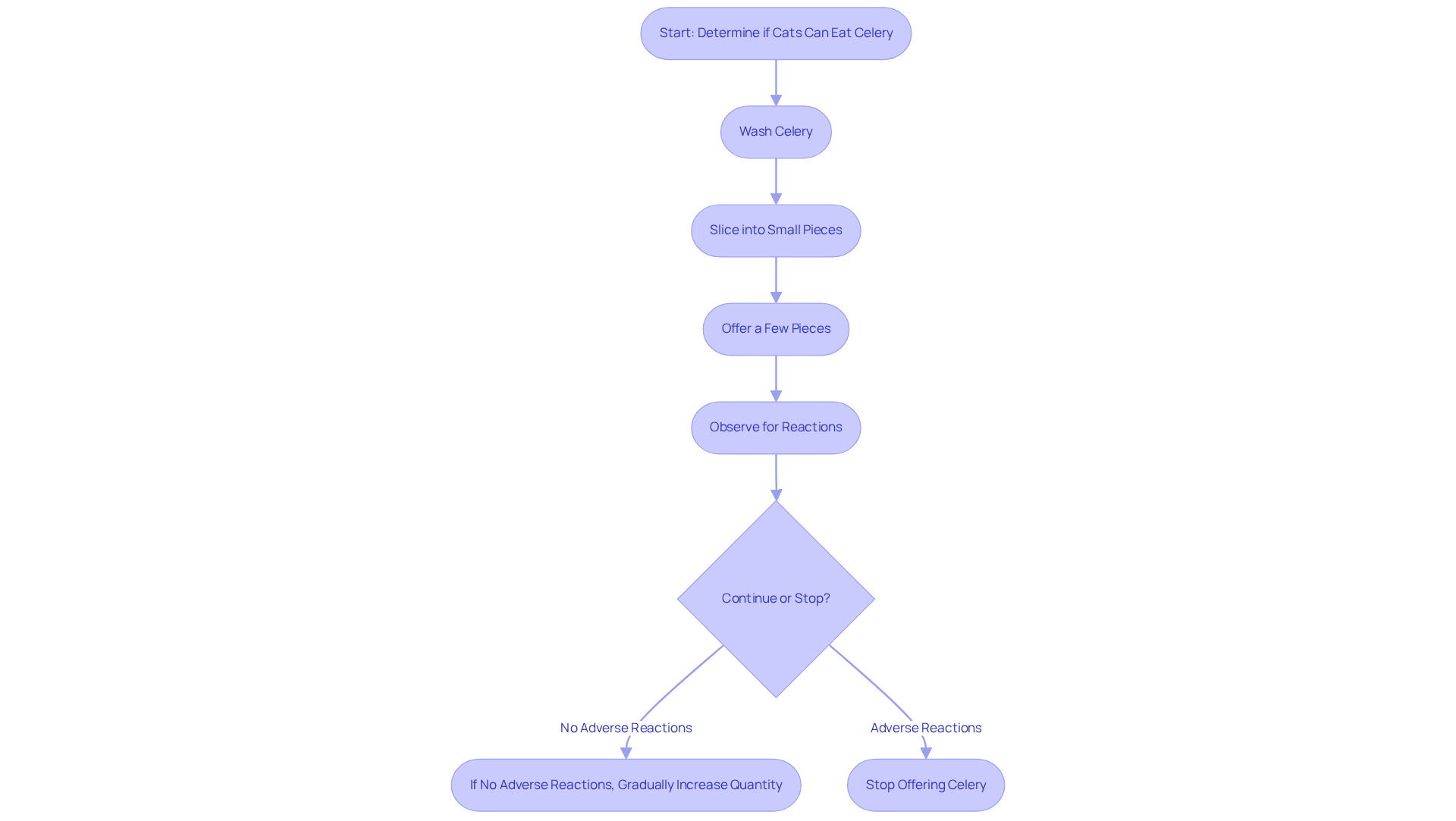
Provide Practical Guidance: How to Safely Introduce Celery to Your Cat’s Diet
To determine if cats can eat celery, safely incorporate this vegetable into your furry family member’s nutrition by beginning with thoroughly washing it to remove any pesticides or contaminants. Slice the vegetable into small, bite-sized pieces to minimize choking risks. Start with just a few pieces and closely observe your cat to determine if eating celery leads to any adverse reactions. If your cat enjoys the taste and shows no signs of digestive upset, you can gradually increase the quantity. However, remember that while the question of whether cats can eat celery exists, it should remain an occasional treat rather than a staple in their diet, as cats are obligate carnivores and primarily require a meat-based diet.
It’s essential to ensure that fresh water is consistently accessible, especially since this vegetable contains roughly 95% water. This not only aids in hydration but also possesses diuretic qualities that may result in increased urination. Moderation is key; the recommended maximum quantity is no more than ¼ cup of finely chopped celery per week. This thoughtful approach helps maintain your cat’s health while allowing you to monitor their reaction to this new addition.
Please keep in mind that the information provided is for educational purposes and should not replace veterinary advice. Your cat’s well-being is our top priority, and we are here to support you in creating a nurturing environment for your beloved pet.

Conclusion
Celery can indeed be a refreshing and nutritious treat for your furry family members when offered in moderation. This crunchy vegetable not only provides essential vitamins and minerals but also contributes to hydration and digestive health. However, it’s important to remember that cats are obligate carnivores, and their primary diet should consist of meat. Think of celery as an occasional snack rather than a staple food.
Throughout this article, we’ve explored various aspects of celery’s benefits and risks. Its high water content can help keep cats hydrated, while antioxidants may promote overall well-being. Nevertheless, potential digestive issues and allergies must be considered, emphasizing the importance of introducing this vegetable cautiously. Remember, ensuring that celery comprises no more than 10% of a cat’s daily caloric intake is vital for maintaining their health.
Ultimately, including celery in your cat’s diet can enrich their eating experience, but as a loving pet owner, you should always prioritize their nutritional needs. By consulting with a veterinarian and following safe preparation guidelines, you can enhance your furry companions’ diets while ensuring their well-being. Embracing a balanced approach to feeding, which includes occasional treats like celery, fosters a healthier and happier life for your beloved pets.
Frequently Asked Questions
What is celery and its nutritional value for cats?
Celery (Apium graveolens) is a low-calorie vegetable that is about 95% water and contains essential vitamins such as A, C, and K, along with minerals like potassium and folate. These nutrients support immune function and hydration in cats.
Can cats eat celery?
Yes, cats can eat celery as an occasional treat. However, it should not replace their primary meat-based diet, as cats are obligate carnivores.
What are the benefits of celery for cats?
Celery provides essential vitamins and minerals, aids in hydration, and contains antioxidants that help combat oxidative stress and cellular injury.
Are there any risks associated with feeding celery to cats?
Yes, excessive intake of celery can lead to potential health issues, including lowered potassium levels. Additionally, some cats may have allergic reactions to certain foods, including vegetables.
How much celery can I safely give my cat?
Celery should be treated as a treat and should not exceed 10% of your cat’s daily caloric intake.
Should I consult a veterinarian before adding celery to my cat’s diet?
Yes, it is advisable to consult with a veterinarian before introducing new foods like vegetables into your cat’s diet to ensure their health and safety.
