Can Dogs Eat Chicken Bones? Understanding the Risks and Dangers
Overview
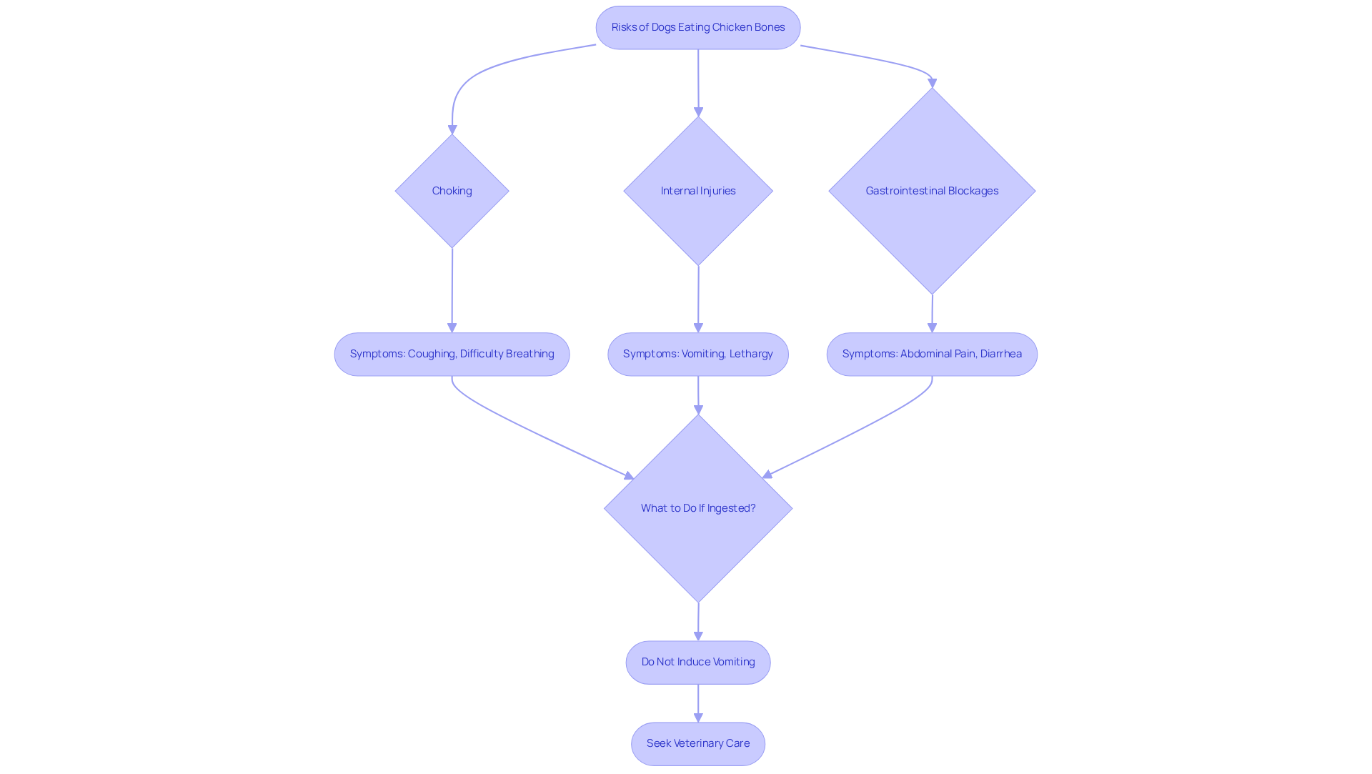
As a loving pet owner, it’s essential to prioritize the safety of your furry family members. One critical aspect to be aware of is that dogs should not eat chicken bones. These bones pose significant health risks, including:
- Choking
- Internal injuries
- Gastrointestinal blockages
Both cooked and raw poultry bones can splinter, leading to serious complications. Veterinary experts strongly advise against providing any chicken remnants to your dogs, ensuring their safety and well-being. By choosing to avoid chicken bones, you’re taking a vital step towards nurturing a safe environment for your beloved pets.
Introduction
Many pet owners find themselves grappling with the question of whether dogs can safely enjoy chicken bones. It’s a concern that comes from a place of love and care for your furry family members.
While the image of a dog happily gnawing on a bone may seem harmless, the truth is that poultry bones—especially when cooked—can splinter, leading to choking, internal injuries, or even life-threatening gastrointestinal blockages.
With alarming statistics revealing that a significant percentage of canine emergencies arise from such incidents, it’s essential for dog owners to understand the potential dangers.
So, what steps can you take to ensure the safety of your beloved pets? How can you be proactive in preventing these risks?
Let’s explore these important considerations together.
Defining the Risks of Dogs Eating Chicken Bones
Every pet owner should be aware that providing dogs with poultry bones can pose significant health risks, particularly when considering the question of can dogs eat chicken bones. These hazards include choking, internal injuries, and gastrointestinal blockages. When cooked, poultry bones become fragile and can easily break apart, creating sharp pieces that may cause cuts in your furry family member’s mouth, throat, or digestive system. Veterinarians emphasize that when questioning can dogs eat chicken bones, all chicken fragments, whether cooked or raw, are dangerous due to their tendency to splinter, leading to serious complications. A study highlighted that osseous foreign objects account for 30% to 80% of documented esophageal foreign body incidents in canines, underscoring the prevalence of this issue.
Choking incidents can be especially distressing. If a fragment gets lodged in a dog’s airway, it can lead to immediate distress, coughing, and difficulty breathing. In such emergencies, seeking prompt veterinary attention is essential, as emergency teams are available 24/7. Real-life stories from Adventure Den illustrate these risks: can dogs eat chicken bones, as canines have suffered significant internal injuries after ingesting poultry fragments, which necessitated surgical procedures to remove blockages or repair damage.
As a caring pet owner, it’s crucial to stay vigilant and prevent access to poultry remnants entirely. Securing trash bins and closely monitoring your dogs after meals can help mitigate these risks. Be on the lookout for symptoms following ingestion, such as:
- vomiting
- lethargy
- inappetence
- coughing
- drooling
- gagging
- diarrhea
If your dog happens to ingest a poultry fragment, it is vital not to attempt to induce vomiting due to the choking risks involved. Understanding the serious consequences of poultry fragment consumption, including the question of can dogs eat chicken bones, is key to protecting the health and well-being of your beloved pets.

Understanding the Dangers of Cooked vs. Raw Chicken Bones
As loving pet owners, we often worry about what’s safe for our furry family members. When considering if can dogs eat chicken bones, it’s important to note that cooked poultry can pose considerable hazards to dogs due to its fragility after preparation, which increases the risk of splintering. These sharp fragments can lead to choking, puncture the gastrointestinal tract, and result in severe health complications. Veterinary reports indicate that injuries from consumed poultry fragments may necessitate expensive surgeries, with claims for dietary mistakes averaging around $572.
On the other hand, while uncooked poultry is generally softer and less likely to splinter, it still carries risks, particularly concerning bacterial contamination like Salmonella. It’s essential to heed the veterinary consensus regarding whether can dogs eat chicken bones, which strongly advises against giving dogs any kind of chicken remnants, whether cooked or raw, to prevent potential health risks.
Even with careful oversight, the dangers associated with uncooked bones—including the risk of gastrointestinal obstructions—make them an unsuitable choice for your pet’s diet. Instead, we encourage pet owners to prioritize safer alternatives. By staying vigilant regarding your pets’ dietary habits, you can help ensure their health and happiness. Together, let’s create a nurturing environment for our beloved companions.

Health Consequences of Ingesting Chicken Bones
As a loving pet owner, it’s crucial to be aware of the health risks related to the question of can dogs eat chicken bones, as consuming poultry remnants can pose serious health risks for your furry family members. These hazards include:
- Choking
- Perforation of the gastrointestinal tract
- Internal bleeding
If your dog ingests a chicken fragment, you might notice symptoms such as:
- Vomiting
- Lethargy
- Difficulty swallowing
- Excessive drooling
- Abdominal pain
In such cases, seeking prompt veterinary assistance can be vital. Emergency situations may arise that require surgery to remove splintered fragments or repair internal injuries caused by sharp edges.
Monitoring your pet for signs of distress is essential. Taking swift action can make a significant difference in preventing severe complications. It’s important to remain alert regarding the question of can dogs eat chicken bones, as many dogs may not show immediate symptoms after consuming poultry remnants, yet they can still experience serious health issues. Observing your canine for 24 hours after ingestion is advised, particularly when asking the question, can dogs eat chicken bones, as cooked remnants can break into sharp pieces that may harm them.
When considering whether can dogs eat chicken bones, it’s important to note that small dogs, in particular, are more vulnerable due to their smaller teeth, which can fracture, and splinters that may become lodged in their mouths. Additionally, raw poultry fragments carry risks of microbial contamination, including Salmonella and E.coli, which can lead to serious gastrointestinal problems. By staying informed and attentive, you can help ensure a nurturing environment for your beloved pet.

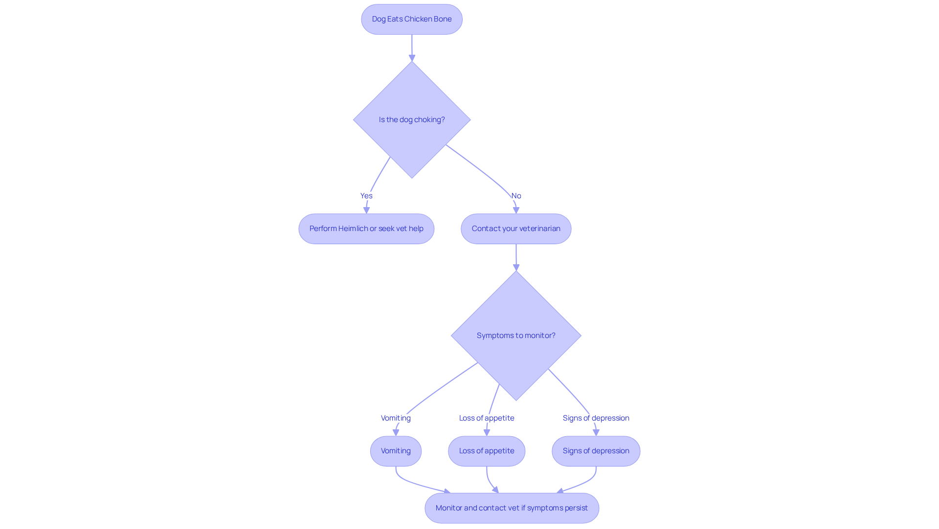
What to Do If Your Dog Eats a Chicken Bone
If your furry family member consumes a piece of poultry, the first step is to remain calm and assess the situation. Check if your dog is choking; if they are, perform the Heimlich maneuver or seek immediate veterinary assistance. If your dog appears fine but has ingested some food, it’s wise to contact your veterinarian for guidance. They may recommend monitoring your dog for symptoms such as:
- Vomiting lasting more than 24 hours
- Loss of appetite
- Signs of depression
These are crucial indicators of potential blockage.
It’s important to understand that raw poultry remains can harbor bacteria like Salmonella, which presents additional risks. Avoid inducing vomiting unless directed by a veterinarian, as this can lead to further injury. Offering soft food, such as bread, may help cushion any sharp fragments as they navigate through the digestive system.
As Dr. Chyrle Bonk wisely notes, ‘While dogs can digest bones in most instances, the question of can dogs eat chicken bones arises because there is a risk of choking, obstructions, perforations, and digestive upset when your dog consumes a poultry bone.’ While many dogs can eat chicken bones without issues, vigilant monitoring is essential. Remember, your pet’s well-being is our top priority, and we’re here to support you every step of the way.

Conclusion
Understanding the risks associated with dogs consuming chicken bones is vital for every pet owner. The overwhelming consensus among veterinarians is clear: both cooked and raw chicken bones can pose significant dangers, from choking hazards to severe internal injuries. Prioritizing your dog’s safety means recognizing that these seemingly harmless treats can lead to life-threatening complications.
The article has highlighted various risks, including the potential for choking, gastrointestinal perforations, and the serious health issues that can arise from consuming poultry fragments. Symptoms such as vomiting, lethargy, and difficulty swallowing serve as crucial indicators that immediate veterinary attention may be required. By remaining vigilant and informed, pet owners can better protect their furry companions from these dangers.
Ultimately, fostering a safe environment for dogs involves making informed dietary choices and being proactive in monitoring their health. Instead of risking their well-being with chicken bones, consider safer alternatives that nourish your furry family members without the associated hazards. The well-being of beloved pets depends on the knowledge and actions of their owners, making it essential to prioritize safety and health in every decision regarding their diet.
Frequently Asked Questions
Can dogs eat chicken bones?
No, dogs should not eat chicken bones as they pose significant health risks, including choking, internal injuries, and gastrointestinal blockages.
What are the dangers of cooked poultry bones for dogs?
Cooked poultry bones become fragile and can easily break into sharp pieces, which may cause cuts in a dog’s mouth, throat, or digestive system.
Are raw chicken bones also dangerous for dogs?
Yes, all chicken fragments, whether cooked or raw, are dangerous for dogs due to their tendency to splinter and cause serious complications.
What percentage of esophageal foreign body incidents in dogs are caused by osseous foreign objects?
Studies indicate that osseous foreign objects account for 30% to 80% of documented esophageal foreign body incidents in canines.
What should I do if my dog starts choking on a chicken bone?
If a fragment gets lodged in a dog’s airway, it can lead to distress, coughing, and difficulty breathing. In such emergencies, seeking prompt veterinary attention is essential.
What symptoms should I watch for if my dog ingests a poultry fragment?
Symptoms to look out for include vomiting, lethargy, inappetence, coughing, drooling, gagging, and diarrhea.
What should I do if my dog ingests a poultry fragment?
If your dog ingests a poultry fragment, do not attempt to induce vomiting due to the choking risks involved. Instead, monitor for symptoms and seek veterinary help if necessary.
How can I prevent my dog from accessing poultry remnants?
To prevent access to poultry remnants, secure trash bins and closely monitor your dogs after meals.
