Can Dogs Eat Mandarin Oranges? Understanding Benefits and Risks
Overview
As a loving pet owner, you may wonder if your furry family members can enjoy mandarin oranges. The good news is that dogs can eat these delightful fruits in moderation! They offer beneficial nutrients like vitamin C, fiber, and potassium, which can support your dog’s immune system and aid digestion. However, it’s important to be mindful of the high sugar content and acidity that could lead to gastrointestinal upset.
To ensure a safe treat, always peel the mandarin oranges and remove any seeds before sharing them with your dog. By taking these precautions, you can provide a tasty and nutritious snack that contributes to your pet’s well-being. Remember, your furry family members deserve the best care, and with a little attention, you can make their treat time enjoyable and safe!
Introduction
Mandarin oranges, with their sweet and juicy segments, are not just a delightful snack for you and your furry family members; they also hold potential benefits for dogs. Packed with essential vitamins like C and A, along with dietary fiber, these citrus fruits can support your dog’s immune system and promote healthy digestion.
However, as a caring pet owner, it’s crucial to navigate the fine line between offering a nutritious treat and ensuring your beloved companion’s safety, as excessive consumption can lead to digestive issues.
Can your dogs truly enjoy mandarin oranges without risk, or do the potential dangers outweigh the benefits? This article delves into the nutritional value, health advantages, and necessary precautions to consider when introducing mandarin oranges into your dog’s diet.
Define Mandarin Oranges and Their Nutritional Value for Dogs
Mandarin fruits, known scientifically as Citrus reticulata, are delightful little citrus varieties that are not only sweet but also easy to peel and segment. These fruits are packed with essential vitamins, especially vitamin C and vitamin A, along with dietary fiber and potassium. For your furry family members, it’s important to know if can dogs eat mandarin oranges, as these nutrients can help support their immune function, promote healthy skin, and aid in digestion.
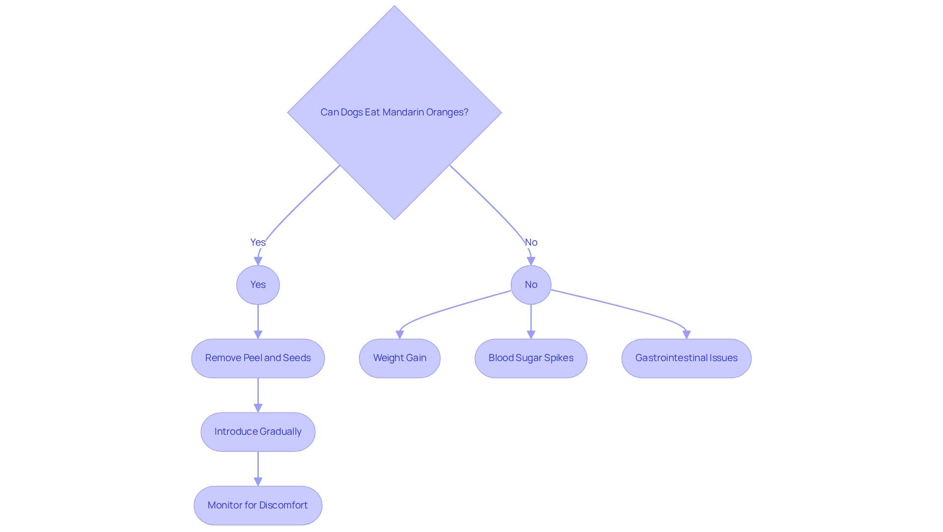
However, while the flesh of mandarins is non-toxic to dogs, it’s important to know that can dogs eat mandarin oranges should be served in moderation. Their high sugar content and acidity can upset a canine’s stomach if consumed in excess. So, as you explore the wonderful world of pet-friendly fruits, consider if can dogs eat mandarin oranges while keeping your dog’s well-being in mind. When considering if can dogs eat mandarin oranges, offering them occasionally can be a sweet treat, but always ensure it’s balanced with their overall diet. Your commitment to a nurturing environment for your pets is truly commendable!

Explore the Benefits of Mandarin Oranges for Dogs
When given in moderation, mandarin oranges can offer several health advantages for your furry family members, leading to the question of whether can dogs eat mandarin oranges. Their high vitamin C content plays a crucial role in boosting the immune system, helping dogs resist illnesses and recover more quickly from infections. Additionally, the fiber in these fruits supports healthy digestion, preventing constipation and encouraging regular bowel movements. The potassium found in mandarins is essential for muscle function and overall cellular health, contributing to your dog’s vitality.
Moreover, tangerines are rich in antioxidants, which can enhance the health of your dog’s fur and skin, resulting in a glossy appearance and reducing the chances of skin issues. Real-life experiences show that canines receiving vitamin C from sources such as tangerines often exhibit increased energy levels and overall health. However, it is vital to remember that moderation is key; excessive consumption can lead to digestive upset.
Before offering mandarins to your pets, be sure to peel them and remove any seeds to prevent choking hazards and digestive problems, particularly when questioning if can dogs eat mandarin oranges. As a caring pet owner, it’s also important to be vigilant for possible signs of citrus poisoning, such as diarrhea, vomiting, and weakness, which can arise if dogs consume too much. Additionally, due to the natural sugar levels in citrus fruits, they should be avoided for dogs with diabetes. If your dog displays unusual behavior after eating citrus fruits, reaching out to a veterinarian is highly recommended. By incorporating mandarin fruits into a balanced diet, you can help support your pets’ health while treating them to a delicious snack.

Identify Risks and Precautions When Feeding Mandarin Oranges to Dogs
Mandarin oranges can serve as a nutritious snack for your furry family members, but pet guardians should know if can dogs eat mandarin oranges and be aware of certain risks. The natural sugar content in these fruits can lead to weight gain and dental challenges if consumed in large quantities. For pets with diabetes, it’s best to avoid mandarins altogether due to the potential for blood sugar spikes. Furthermore, the acidity of citrus fruits might upset your pet’s stomach, leading to gastrointestinal issues like vomiting or diarrhea, especially in those with sensitive tummies.
Before offering mandarins, be sure to remove the peel and seeds. The peel can be tough for pets to digest and may contain essential oils that could be harmful in larger amounts. Additionally, citrus peels and seeds can pose choking hazards and digestive problems. To keep your pet safe, introduce new foods gradually and watch closely for any signs of discomfort. Real-life experiences at Adventure Den have shown that some dogs can face gastrointestinal issues after eating citrus, highlighting the importance of caution.
By following these precautions and practicing moderation, you can safely include citrus fruits in your dog’s diet and determine if can dogs eat mandarin oranges while prioritizing their health and well-being. Your commitment to their care makes all the difference, ensuring a nurturing environment for your beloved companions.

Guide on Safely Introducing Mandarin Oranges to Your Dog’s Diet
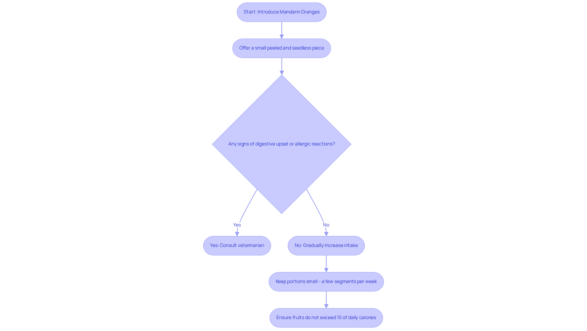
Introducing mandarin oranges, tangerines, and clementines into your furry family member’s diet raises the question: can dogs eat mandarin oranges, making it a delightful experience! Start by offering a small piece, making sure it’s peeled and seedless. Keep a close eye on your dog for any signs of digestive upset or allergic reactions, such as itching or swelling, over the next 24 hours. If your dog enjoys the treat, you can gradually increase the amount, but remember to keep portions small. A few segments per week is generally sufficient for most dogs.
It’s essential to balance these tasty treats with a complete and nutritious diet, ensuring that fruits do not exceed 10% of your dog’s daily caloric intake. Always consult your veterinarian before introducing new foods to your dog’s diet for personalized advice. This way, you can ensure a nurturing environment for your beloved pet while keeping their health and happiness in mind.

Conclusion
Mandarin oranges can be a delightful addition to your furry family member’s diet, providing essential nutrients that support their health. These fruits are non-toxic and packed with vitamins like C and A, as well as dietary fiber and potassium. However, moderation is crucial. It’s important for pet owners to understand both the benefits and potential risks associated with feeding mandarin oranges to their beloved companions.
The article highlights several key points regarding the nutritional advantages of mandarin oranges:
- They can boost the immune system.
- They promote healthy digestion.
- They enhance skin and fur health.
Yet, caution is needed; excessive consumption can lead to digestive issues, and certain dogs, particularly those with diabetes, should avoid these fruits altogether. Proper preparation—such as peeling and removing seeds—is essential to ensure the safety of pets when introducing mandarin oranges into their diet.
Ultimately, the decision to include mandarin oranges in your dog’s diet should be made with careful consideration and guidance from a veterinarian. By being informed and cautious, you can provide your dogs with a tasty treat that contributes positively to their overall well-being. Embracing a balanced approach to nutrition not only supports your dogs’ health but also fosters a loving and nurturing environment for these cherished companions.
Frequently Asked Questions
What are mandarin oranges?
Mandarin oranges, scientifically known as Citrus reticulata, are small citrus fruits that are sweet, easy to peel, and segment.
What nutritional value do mandarin oranges have for dogs?
Mandarin oranges are packed with essential vitamins, particularly vitamin C and vitamin A, as well as dietary fiber and potassium, which can support a dog’s immune function, promote healthy skin, and aid in digestion.
Can dogs eat mandarin oranges?
Yes, dogs can eat mandarin oranges, but it is important to serve them in moderation due to their high sugar content and acidity.
What should be considered when feeding mandarin oranges to dogs?
While the flesh of mandarin oranges is non-toxic to dogs, they should be offered occasionally and balanced with the dog’s overall diet to avoid stomach upset.
Are there any risks associated with feeding mandarin oranges to dogs?
The high sugar content and acidity of mandarin oranges can upset a dog’s stomach if consumed in excess, so moderation is key.
