Can Dogs Eat Snap Peas? Understanding Their Benefits and Risks
Overview
As a loving pet owner, you may wonder about the best ways to nourish your furry family members. Did you know that dogs can safely enjoy snap peas? These delightful vegetables are not only safe but also packed with essential vitamins and dietary fiber that can enhance your dog’s diet. However, it’s important to introduce them gradually, keeping a watchful eye for any digestive issues.
While snap peas can offer numerous nutritional benefits, we must also consider potential risks. Choking hazards and gastrointestinal upset are concerns that every pet owner should be aware of. By monitoring your pet’s reaction, you can ensure that they enjoy this tasty addition to their meals in a nurturing environment.
At Adventure Den, we understand the importance of your pet’s health and happiness. We encourage you to explore new foods like snap peas, while always prioritizing your dog’s well-being. Together, we can create a supportive and caring atmosphere for your beloved companions.
Introduction
Understanding the dietary needs of our furry family members often prompts pet owners to explore a variety of food options, including the delightful snap pea. These sweet, crunchy legumes not only serve as a tasty snack but also offer a wealth of vitamins and minerals that can enhance your dog’s health. However, a common concern arises: can dogs safely enjoy snap peas? What potential benefits or risks should we consider with this green treat?
As we unpack the complexities of incorporating snap peas into your dog’s diet, we uncover opportunities for improved nutrition alongside important considerations to ensure their safety and well-being. At Adventure Den, we believe that nurturing your pet’s health is a journey worth taking, and we’re here to support you every step of the way.
Define Snap Peas: Characteristics and Nutritional Value
Sugar pods, often lovingly called sugar snap pods, are delightful edible-pod legumes that stand out for their sweet taste and satisfying crunch. Harvested while still undeveloped, these pods allow you to enjoy both the pod and the seeds within, making them a versatile treat for your furry family members, and it’s important to know can dogs eat snap peas.
Nutritionally, sugar pods are a treasure trove of vitamins A, C, and K, along with a variety of B vitamins. They also provide essential minerals like iron, potassium, and magnesium, ensuring that your pets receive a nutritious boost in their diet. With their low calorie count and high fiber content, sugar pods can support digestive health and overall well-being, helping your beloved companions thrive.
Consider incorporating sugar pods into your pet’s meals for a wholesome addition that not only satisfies their taste buds but also nurtures their health. Your pets deserve the best, and sugar pods can be a wonderful part of a caring and balanced diet.

Assess the Role of Snap Peas in a Dog’s Diet
Snap pods can be a wonderful addition to your furry family members’ diet, which prompts the question, can dogs eat snap peas as a nutritious treat or supplement? These legumes are safe and non-toxic, and when considering if can dogs eat snap peas, they can be offered fresh, frozen, or cooked—just remember to serve them plain, without any added salt or seasonings. By including sugar snap vegetables in your dog’s meals, you can enhance their nutrient intake, providing essential vitamins such as A, B1, B6, C, and K. These vitamins play a crucial role in supporting immune function, skin health, and digestion.
Moreover, sugar pod vegetables are rich in fiber, which is beneficial for digestive wellness, especially for dogs experiencing digestive issues. However, moderation is key. It’s advisable to introduce sugar snap vegetables gradually to prevent any digestive discomfort, particularly for dogs who are not accustomed to high-fiber diets. Veterinary specialists generally agree that when prepared properly, the question of whether can dogs eat snap peas can be answered positively, as these vegetables can be a safe and nutritious enhancement to your dog’s diet, promoting overall health.
As always, it’s important to consult with your veterinarian to determine the right amount based on your dog’s individual health needs. By taking these steps, you can ensure that your beloved pet enjoys the benefits of a balanced and nourishing diet.

Evaluate Benefits and Risks of Feeding Snap Peas to Dogs
Offering sugar peas to your furry family members raises the question, can dogs eat snap peas, and can this bring about significant advantages? These delightful pods are rich in dietary fiber, carotene, protein, and essential minerals that support overall well-being. Plus, they are low in calories, making them an excellent snack for pets that need to manage their weight. However, as caring pet owners, it’s important to consider a few risks. The tough outer pods can present a choking hazard, especially for smaller breeds, and overconsumption may lead to gas or digestive upset.
As you introduce these legumes into your pet’s diet, remember that dogs are primarily carnivores, but can exhibit omnivorous behaviors, leading to the question of can dogs eat snap peas and other vegetables. It’s essential to incorporate sugar peas slowly and monitor your pet closely for any adverse reactions, such as vomiting, diarrhea, or skin irritation. Older dogs, young pups, and those with digestive concerns require extra attention when enjoying green legumes. If you notice any allergic symptoms, consulting a veterinarian is always a wise choice to ensure your dog’s safety and well-being.
To prepare sugar snap vegetables safely, boil them without any seasonings before offering them to your beloved pets. By taking these precautions, you can nurture a healthy and happy environment for your four-legged companions.

Guide to Safely Introducing Snap Peas into Your Dog’s Diet
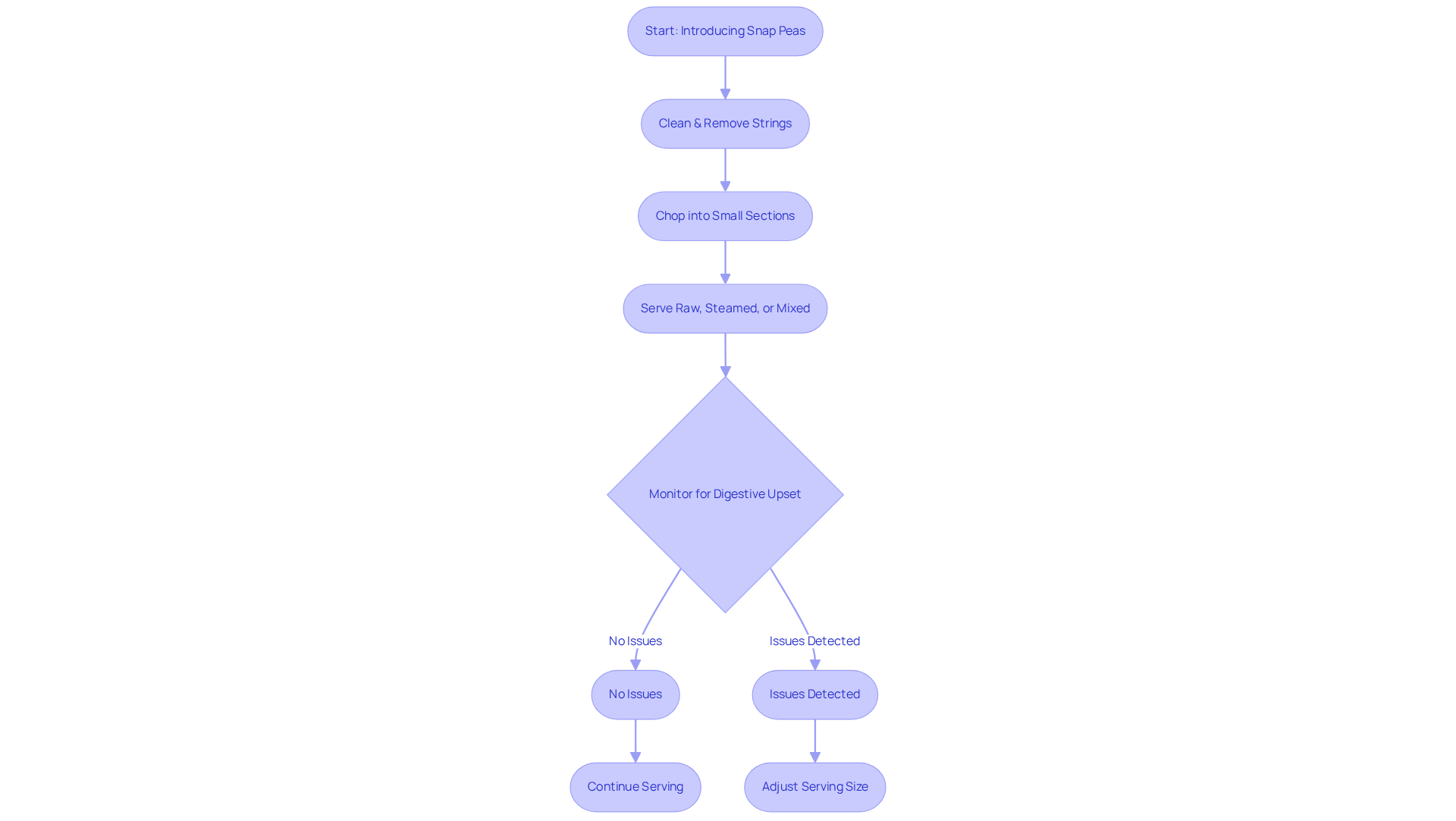
To ensure your furry family members safely enjoy sugar snap vegetables, you should start by introducing a small amount into their diet to see if can dogs eat snap peas. It’s important to thoroughly cleanse the legumes and remove the thorny strings from the pods, as this aids in digestion. Consider chopping the sugar pods into smaller sections to minimize any choking risks. You can serve them raw, steamed, or mixed into their regular food, offering variety and excitement in mealtime.
Sugar snap legumes are packed with water, promoting hydration—an essential aspect of your dog’s overall health. However, it’s crucial to avoid canned green legumes due to their high sodium levels and additives, which can be harmful. Rest assured, when considering if can dogs eat snap peas, they can safely consume frozen, fresh, or thawed legumes. As you introduce these nutritious treats, keep a watchful eye on your dog for any signs of digestive upset, such as gas or diarrhea, and adjust the serving size accordingly.
For those with pre-existing medical conditions, particularly kidney issues, consulting a veterinarian before adding snap peas to their diet is a vital step. A gradual transition over 7 to 10 days is recommended, ensuring a smooth adjustment that supports your dog’s health. Remember, you are nurturing a loving environment for your pet, and every small change can make a big difference in their well-being.

Conclusion
Incorporating snap peas into your furry family member’s diet can be a delightful way to enhance their nutrition while providing a tasty treat. These vibrant legumes are not only safe for canine consumption but also offer a wealth of vitamins and minerals that can contribute to your dog’s overall health. Understanding how to properly introduce snap peas ensures that they reap the benefits without facing potential risks.
The nutritional value of sugar snap peas is impressive; they are high in fiber, packed with essential vitamins, and low in calories, making them an excellent snack option for dogs. However, it’s important to remember the need for moderation and careful preparation to avoid choking hazards and digestive issues. By gradually introducing snap peas and monitoring your dog’s reaction, you can enjoy the peace of mind that comes with providing a balanced diet.
Ultimately, being informed about the benefits and risks of feeding snap peas empowers you to make thoughtful dietary choices for your beloved pet. Embracing a variety of nutritious foods, like snap peas, can lead to happier, healthier pets. As always, consulting with a veterinarian can help tailor dietary decisions to your individual pet’s health needs, ensuring that every meal contributes positively to their well-being.
Frequently Asked Questions
What are snap peas?
Snap peas, also known as sugar pods or sugar snap pods, are edible-pod legumes that are harvested while still undeveloped, allowing you to enjoy both the pod and the seeds inside.
What do snap peas taste like?
Snap peas have a sweet taste and a satisfying crunch.
Are snap peas nutritious for pets?
Yes, snap peas are rich in vitamins A, C, and K, as well as various B vitamins. They also contain essential minerals like iron, potassium, and magnesium, making them a nutritious addition to your pet’s diet.
How do snap peas benefit pets’ health?
With their low calorie count and high fiber content, snap peas can support digestive health and overall well-being in pets.
Can dogs eat snap peas?
Yes, it is important to know that dogs can eat snap peas as they are a healthy and tasty treat for them.
How can I incorporate snap peas into my pet’s diet?
You can consider adding snap peas to your pet’s meals as a wholesome addition that satisfies their taste buds and nurtures their health.
