Can Dogs Get the Flu? Understanding Canine Influenza Symptoms and Prevention
Overview
As a loving pet owner, it’s important to understand that dogs can indeed get the flu, specifically canine influenza. This contagious respiratory illness, caused by the H3N8 and H3N2 virus strains, poses significant health risks, especially for our most vulnerable furry family members, like puppies and senior dogs. Recognizing symptoms such as coughing and lethargy is crucial for their well-being.
At Adventure Den, we care deeply about your pets’ health. Implementing preventive measures, including vaccinations and hygiene practices, can help safeguard against outbreaks, particularly in environments where dogs frequently interact. By taking these steps, you can create a nurturing environment that protects your beloved companions.
Let’s work together to ensure the safety of your furry friends. Remember, your proactive approach can make all the difference in keeping them healthy and happy. After all, they deserve the best care possible.
Introduction
Canine influenza is a highly contagious respiratory illness that affects our beloved dogs, posing a significant threat to their health and well-being. This is especially concerning for those in close-contact environments like daycare facilities, where the risk of transmission is heightened. As caring pet owners, it’s essential to understand the symptoms, transmission methods, and preventive measures to protect our furry family members from this viral infection.
With the potential for rapid spread and serious health complications, we must ask ourselves:
- How can we effectively safeguard our cherished dogs from the flu?
- What steps can we take to ensure they thrive in a safe and nurturing environment?
Define Canine Influenza and Its Importance
Canine flu, often referred to as dog flu, is a highly contagious respiratory illness caused by specific strains of the virus, primarily H3N8 and H3N2. This illness poses a significant risk to our beloved dogs, especially puppies, senior dogs, and those with underlying health issues, as it can lead to serious health complications. Understanding if can dogs get the flu is crucial for pet owners, as it empowers them to take proactive steps to protect their furry family members and prevent outbreaks in places like daycare and boarding facilities, such as Adventure Den.
Recent studies reveal that canine influenza can spread swiftly among populations lacking prior immunity. Therefore, it is vital for dog owners to recognize the symptoms, which include:
- Cough
- Runny nose
- Fever
- Lethargy
- Eye discharge
- Reduced appetite
While most canines recover within two to three weeks, the illness can be serious, requiring veterinary intervention for proper diagnosis and care.
Veterinarians stress the importance of vaccination, especially when considering whether can dogs get the flu, particularly for those in high-risk situations or those who frequently interact with other dogs. Vaccination involves two doses spaced 2-4 weeks apart. Although it does not guarantee immunity, it significantly lowers the risk of infection. As Dr. Wajid Ahmed, an acting medical officer of health, notes, vigilance among animal owners is essential, and they should consult their veterinarians if they have any concerns about their pets.
At Adventure Den, all animals checking in must be in good health and current on their required vaccinations, including those for canine influenza, which must be administered at least 7 days prior to arrival. Proof of vaccination is required for each pet, and self-administered vaccinations are not accepted. In daycare environments, where pets are in close contact, the risk of transmission increases. Consequently, establishments like Adventure Den prioritize the health and safety of all animals by enforcing strict hygiene standards and encouraging pet owners to keep unwell canines at home. Understanding if can dogs get the flu and its implications is vital for safeguarding the health of dogs and ensuring a secure environment for all pets.

Identify Symptoms of Canine Influenza
As a pet owner, it’s natural to be concerned about your furry family members’ health. Recognizing the symptoms of canine influenza early is crucial for their well-being, especially considering that many pet owners wonder if can dogs get the flu. Here are some signs to watch for:
- Coughing: A persistent cough that may sound dry or moist.
- Sneezing: Frequent sneezing can indicate respiratory distress.
- Nasal Discharge: Clear or colored discharge from the nose.
- Fever: Elevated body temperature, often above 102.5°F (39.2°C).
- Lethargy: Reduced energy levels and reluctance to engage in play.
- Loss of Appetite: A noticeable decrease in food intake.
- Difficulty Breathing: Labored or rapid breathing may occur in severe cases.
Understanding these symptoms can lead to timely veterinary intervention, ensuring your pet receives the care they need. At Adventure Den, we are here to support you and your beloved pets every step of the way. If you notice any of these signs, don’t hesitate to reach out for help. Your furry family members deserve a nurturing environment where they can thrive.

Explain How Canine Influenza Spreads
The question of can dogs get the flu arises as canine influenza spreads primarily through respiratory droplets released when an infected dog coughs or sneezes. As a caring pet owner, it’s important to understand the key routes of transmission to protect your furry family members:
- Direct Contact: Dogs can contract the virus by interacting closely with infected dogs, making environments with high dog-to-dog interaction particularly risky.
- Contaminated Surfaces: The virus can survive on surfaces, toys, and bedding for up to two days, allowing for easy transmission in shared spaces like dog parks and daycare facilities.
- Human Hands and Clothing: Pet owners may unknowingly carry the virus on their hands or clothing after interacting with an infected dog, further facilitating its spread.
Understanding these transmission routes is essential, especially in daycare environments like Adventure Den, where it is important to know if can dogs get the flu while they engage with one another. By taking preventive actions, such as regularly cleaning toys and bedding, and carefully observing your pets for signs of illness, you can significantly reduce the risk of infection. Veterinarians emphasize the importance of maintaining cleanliness and minimizing contact with ill animals to safeguard your beloved pets from viral infections. Together, we can create a nurturing environment for all our pets.

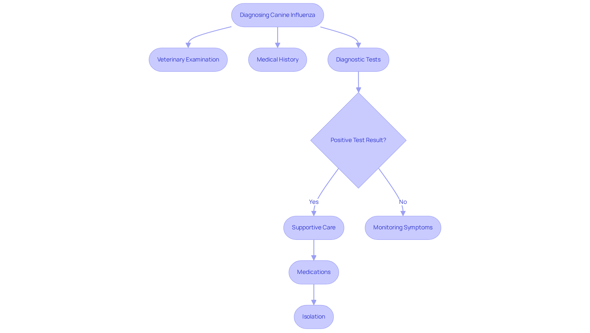
Outline Diagnosis and Treatment for Affected Dogs
Diagnosing canine influenza involves several key steps that are crucial for your furry family members’ health:
- Veterinary Examination: A thorough physical examination by a veterinarian is essential to assess your dog’s overall health and identify any symptoms they may be experiencing.
- Medical History: Sharing your pet’s symptoms and any potential exposure to infected canines helps the veterinarian understand the risk factors involved.
- Diagnostic Tests: Tests such as PCR (Polymerase Chain Reaction) or serology are performed to verify the presence of the dog flu virus, as clinical signs can overlap with other respiratory illnesses.
When it comes to treatment options for dogs affected by canine influenza, the focus is on supportive care and managing symptoms:
- Supportive Care: Ensuring your dog remains hydrated and comfortable is essential for their recovery.
- Medications: Anti-inflammatories may be prescribed to alleviate symptoms, and antibiotics are considered if a secondary bacterial infection is suspected.
- Isolation: Infected dogs should be isolated for at least four weeks to prevent the spread of the virus, as it can remain viable on surfaces for up to 48 hours.
At Adventure Den, we prioritize the health of all animals. That’s why all pets must be current on their vaccinations, including the Bordetella vaccine, which should be given at least 7 days before arrival. This vaccination is crucial for preventing respiratory infections, raising the question of whether can dogs get the flu. Our dedicated team employs strict sanitization measures, including daily disinfection of daycare spaces and equipment, to enhance the well-being of all animals in our care. Prompt veterinary care is vital for achieving the best outcomes, as most dogs recover within two to three weeks. However, secondary infections can complicate recovery, raising the question of whether can dogs get the flu and necessitating additional treatments. By implementing strict hygiene protocols in daycare settings like Adventure Den, we can significantly reduce the risk of transmission and ensure a nurturing environment for all pets.

Discuss Prevention Strategies for Canine Influenza
To effectively prevent canine influenza, pet owners can embrace several key strategies that nurture the well-being of their furry family members:
-
Vaccination: Vaccines are available for both the H3N8 and H3N2 strains of canine influenza. Consulting with a veterinarian is crucial to establish a tailored vaccination schedule that meets your dog’s unique needs. Vaccination plays a vital role in reducing outbreaks; for instance, studies show that higher vaccination rates significantly lower the prevalence of the virus in shelter populations.
-
Avoiding High-Risk Areas: Limiting exposure to crowded environments, especially during known outbreaks, helps minimize the risk of infection. Dogs in shelters or dog parks during flu season face a heightened risk of contracting the virus.
-
Hygiene Practices: Regularly cleaning and disinfecting your dog’s belongings, including toys, bedding, and food bowls, is essential. A clean environment can greatly reduce the likelihood of virus transmission. Veterinarians emphasize that proper hygiene habits are crucial for preventing dog flu.
-
Monitoring Health: Keeping a vigilant eye on your dog’s health and behavior is important. If any symptoms of illness arise, such as coughing or lethargy, seeking prompt veterinary care is essential. Early detection can lead to better outcomes and prevent further spread of the virus.
-
Educating Others: Raising awareness among friends and family about dog flu fosters a community approach to prevention. Sharing information about the virus and its transmission empowers others to take necessary precautions.
By implementing these compassionate strategies, pet owners can significantly reduce the risk of their dogs contracting canine influenza, leading to the important question of can dogs get the flu, and ensuring a healthier and happier life for their beloved companions.

Conclusion
Understanding canine influenza is vital for every dog owner, as it underscores the importance of vigilance and proactive measures to safeguard your furry family members from this contagious respiratory illness. By recognizing the symptoms, such as coughing and lethargy, and knowing how the virus spreads, you can implement effective prevention strategies that significantly reduce the risk of infection and help ensure your beloved companions remain healthy.
Key insights from the article highlight the importance of:
- Vaccination
- Maintaining hygiene in environments where dogs interact
- Timely veterinary intervention
- Educating fellow dog owners about the risks associated with canine influenza
These steps not only protect individual pets but also foster a nurturing environment for all.
Ultimately, fostering a community of informed pet owners can make a significant difference in preventing the spread of canine influenza. By prioritizing vaccinations, practicing good hygiene, and closely monitoring the health of your dogs, you contribute to a safer environment for everyone. Taking these steps is a loving commitment to not just your pets, but to the broader canine community, ensuring a healthier future for all your furry family members.
Frequently Asked Questions
What is canine influenza?
Canine influenza, also known as dog flu, is a highly contagious respiratory illness caused by specific strains of the virus, primarily H3N8 and H3N2. It poses significant health risks to dogs, particularly puppies, senior dogs, and those with underlying health issues.
How does canine influenza spread?
Canine influenza can spread rapidly among populations of dogs that lack prior immunity. This makes it important for dog owners to be aware of the illness and its symptoms to prevent outbreaks, especially in communal settings like daycare and boarding facilities.
What are the symptoms of canine influenza?
Symptoms of canine influenza include coughing, runny nose, fever, lethargy, eye discharge, and reduced appetite. In severe cases, dogs may experience difficulty breathing.
What should I do if my dog shows symptoms of canine influenza?
If your dog exhibits any symptoms of canine influenza, it is crucial to seek veterinary care for proper diagnosis and treatment. Early intervention can help ensure your pet’s well-being.
How long does it take for dogs to recover from canine influenza?
Most dogs recover from canine influenza within two to three weeks. However, the illness can be serious and may require veterinary intervention.
Is there a vaccine for canine influenza?
Yes, there is a vaccine for canine influenza, which involves two doses spaced 2-4 weeks apart. While it does not guarantee immunity, it significantly reduces the risk of infection, especially for dogs in high-risk situations or those frequently interacting with other dogs.
What are the vaccination requirements for dogs at Adventure Den?
At Adventure Den, all animals must be in good health and current on their vaccinations, including those for canine influenza. The vaccine must be administered at least 7 days prior to arrival, and proof of vaccination is required for each pet.
Why is it important to keep unwell dogs at home?
Keeping unwell dogs at home is important to prevent the spread of contagious illnesses like canine influenza, especially in daycare environments where pets are in close contact. Establishments like Adventure Den prioritize the health and safety of all animals by enforcing strict hygiene standards.
