9 Reasons Can Dogs Have Coconut Water Safely
Overview
As a loving pet owner, you may wonder about the best ways to keep your furry family members hydrated. Did you know that dogs can safely enjoy coconut water in moderation? This delightful beverage not only provides hydration but also offers essential electrolytes like potassium and magnesium, along with beneficial antioxidants.
However, it’s important to monitor serving sizes and be aware of potential health risks. Elevated potassium levels and gastrointestinal distress can occur, so it’s crucial to consult with a veterinarian before introducing coconut water into your dog’s diet. By doing so, you ensure that your pet enjoys this treat safely, fostering a nurturing environment for their well-being.
At Adventure Den, we understand your desire to provide the best for your pets. Remember, your dog’s health is our top priority, and informed decisions lead to happier, healthier lives for your beloved companions.
Introduction
Coconut water has emerged as a trendy beverage, not just for humans but also for our furry family members. Packed with essential electrolytes and nutrients, it raises an intriguing question for pet owners: can dogs safely enjoy this tropical treat? This article explores the myriad benefits of coconut water for dogs, from hydration to digestive support, while also addressing potential risks and precautions. As loving pet owners seek to enhance their companions’ diets, understanding how to incorporate this refreshing option safely becomes paramount. What should every dog owner know before offering their pet a taste of coconut water?
Adventure Den: Premier Dog Daycare with Personalized Care and Safety
Adventure Den stands as Vancouver’s premier pet daycare facility, wholeheartedly devoted to providing exceptional care for your furry family members. We understand that as a pet owner, your primary concern is the safety and happiness of your beloved dogs. With personalized attention at the forefront, we create a nurturing environment where every dog can thrive. This commitment to care becomes especially important when considering dietary additions, such as the question of can dogs have coconut water. A healthy and content dog is far more likely to benefit from new treats, and we are here to support you in that journey.
Our expansive outdoor play area offers the perfect setting for canines to socialize and exercise, essential components of their overall well-being. This vibrant atmosphere not only promotes physical health but also provides a safe space for introducing new foods. By fostering connections among dogs and their peers, we ensure that every pet feels comfortable and secure, making it an ideal environment for exploring new dietary options. Join us at Adventure Den, where your pet’s happiness is our priority, and watch as they flourish in our caring hands.
Natural Electrolyte Source: How Coconut Water Hydrates Dogs
Coconut liquid serves as a natural source of vital electrolytes—like potassium, magnesium, and calcium—that are essential for keeping your furry family members hydrated. These electrolytes play a crucial role in replenishing lost fluids, especially after a fun day of play or during those hot summer days. However, it’s important to note that while discussing whether can dogs have coconut water, this delightful beverage can have a mild laxative effect on some pets if consumed in large amounts, potentially leading to loose stools or diarrhea.
Studies show that the liquid from palm fruits can effectively support hydration, making it a refreshing treat that encourages your dog’s regular beverage intake. To ensure a nurturing experience, pet owners should offer this tropical drink in moderation—ideally around 8 ounces or two servings daily. This way, you provide your pets with a hydrating option that not only quenches their thirst but also contributes positively to their overall health.
Additionally, serving fresh sap from the fruit chilled can enhance its flavor, making it even more appealing to your canine companions. This makes the liquid from palm fruits a wonderful supplement to a dog’s diet, particularly for those energetic pups or those living in warmer climates. However, always consult with a veterinarian before introducing coconut water to your pet’s diet to determine if can dogs have coconut water, especially if they have medical concerns like kidney disease or diabetes. Your furry friends deserve the best care, and being informed is part of creating that nurturing environment they thrive in.

Digestive Support: Coconut Water’s Role in Promoting Canine Health
Coconut liquid is rich in natural enzymes that significantly enhance digestion, prompting the inquiry, can dogs have coconut water? These beneficial enzymes help break down food, leading to improved nutrient absorption—essential for your furry family members’ overall health. Additionally, the mild fiber content in this delightful drink supports gastrointestinal health, making it an excellent choice for dogs with sensitive stomachs or those recovering from digestive issues; therefore, many pet owners wonder, can dogs have coconut water? Veterinarians often recommend this natural beverage and discuss whether can dogs have coconut water as a gentle, hydrating option that can help alleviate digestive problems while providing vital nutrients.
For instance, dogs suffering from Exocrine Pancreatic Insufficiency (EPI) may find digestive support in this tropical drink, aiding in nutrient absorption. By incorporating this refreshing beverage into your dog’s diet, you can enhance their digestive well-being and also consider if can dogs have coconut water to promote a balanced, nutritious intake. To introduce coconut liquid safely, start with small amounts and observe your dog’s response, gradually increasing the quantity as needed. This nurturing approach ensures your pet receives the best care possible.

Health Precautions: Understanding Risks of Coconut Water for Dogs
Coconut fluid can be a refreshing treat for your furry family members, but it’s essential to ask, can dogs have coconut water, and be aware of the potential health risks involved. Notably, the beverage derived from coconuts raises concerns about can dogs have coconut water, as it contains elevated potassium levels that can pose challenges for dogs with existing health conditions like kidney disease. Excessive potassium intake may lead to hyperkalemia, a serious condition characterized by high potassium levels in the blood, which could result in heart issues. A study revealed that moderate to severe hyperkalemia was present in 2% of dogs, while moderate to severe hypokalemia was noted in 3%, underscoring the importance of monitoring potassium intake.
Additionally, some dogs may experience gastrointestinal distress after consuming coconut juice, which leads to the concern of can dogs have coconut water, particularly if it’s introduced too quickly or in large amounts. Symptoms can include vomiting, diarrhea, and general discomfort. It’s important to consider that when asking if can dogs have coconut water, gastrointestinal problems can also be associated with hyperkalemia, as higher potassium levels may contribute to these symptoms. There have been instances where dogs required veterinary care after consuming large quantities of tropical liquid due to gastrointestinal issues.
Veterinary specialists recommend:
- Gradually introducing coconut juice into your dog’s diet.
- Considering whether can dogs have coconut water, while also monitoring for any adverse reactions.
- Monitoring potassium levels and being alert to signs of hyperkalemia, such as weakness and heart-related symptoms.
This careful approach helps ensure that your beloved pets can enjoy the benefits of coconut juice without compromising their health. By staying vigilant about potassium levels and potential gastrointestinal effects, you can make informed decisions about including coconut juice in your pets’ diets.

Moderation Matters: Recommended Serving Sizes of Coconut Water for Dogs
When considering whether can dogs have coconut water in your furry family member’s diet, it’s essential to approach it with care and moderation. For small canines, just a few teaspoons daily can be sufficient, while larger ones can safely enjoy a few tablespoons. Remember, this delightful beverage should enhance, not replace, their regular fluid intake. Offering it as an occasional treat—especially after exercise or on warm days—can boost hydration and provide a refreshing lift, leading to the consideration of whether can dogs have coconut water.
However, it’s important to be mindful; excessive consumption may lead to digestive issues such as diarrhea or vomiting, and it could contribute to weight gain due to its calorie content of about 60 calories per cup. Many pet owners have successfully introduced coconut beverages by starting with small amounts and gradually increasing the serving size while keeping a watchful eye on their pets for any adverse reactions.
As always, consulting with a veterinarian before introducing new foods is a wise choice to ensure a safe and healthy diet for your beloved companion. Your pet deserves the best, and taking these steps can help create a nurturing environment for them.

Coconut Water vs. Regular Water: Which is Better for Your Dog?
Many pet owners wonder, can dogs have coconut water as a delightful treat for their furry family members, especially after they’ve been active? However, it’s important to remember that it should never replace their regular hydration. Fresh, clean water is essential for all of a dog’s bodily functions; ensuring they have continuous access is crucial. While coconut juice can be a tasty option that encourages pets to drink, think of it as an occasional addition rather than a substitute.
Consistent fluid intake is vital for maintaining your dog’s health, as it supports digestion, nutrient absorption, and temperature regulation. Did you know that dogs need about 1 ounce of fluid for every pound of body weight each day? This requirement increases significantly during hot weather or after exercise. It’s also worth noting that around 70% of a dog’s body is made up of fluids, underscoring the importance of hydration.
As a caring pet owner, it’s essential to be aware of any health conditions, like kidney disease or diabetes, that might affect your dog’s drinking habits. Look out for signs of dehydration, such as dry gums and reduced skin elasticity, to ensure their overall well-being. So, while it’s important to consider can dogs have coconut water in moderation, ensuring your pets have ample access to fresh water is what truly matters.

Antioxidant Benefits: How Coconut Water Supports Canine Wellness
Coconut juice is a powerhouse of antioxidants that play a crucial role in combating free radicals within your furry family members’ bodies. These antioxidants are essential for supporting their immune systems, contributing to overall wellness and vitality in canines. By adding coconut juice to their diet, you can help determine if can dogs have coconut water as a nutrient-dense supplement that improves their health. This delightful beverage is rich in beneficial vitamins and minerals, including potassium, vitamin C, and magnesium, all of which further support canine wellness.
However, it’s important to consider if can dogs have coconut water and to offer this refreshing drink in moderation. Excessive intake can lead to stomach discomfort or frequent urination. Remember, coconut juice should not substitute regular fluids as a main source of hydration. We recommend consulting with your veterinarian to answer the question, can dogs have coconut water, before introducing coconut-based liquids into your dog’s diet to ensure it aligns with their well-being requirements.
Recent studies emphasize the positive effects of antioxidants on canine immune health, with many dogs displaying enhanced wellness after consistent consumption of coconut juice. When considering if can dogs have coconut water, it’s important to note that this nourishing beverage not only hydrates but also provides valuable nutrients, making it a wonderful addition to your dog’s diet when offered responsibly. Embrace the opportunity to nurture your pet’s health with this delicious option!

Incorporating Coconut Water: Safe Ways to Add It to Your Dog’s Diet
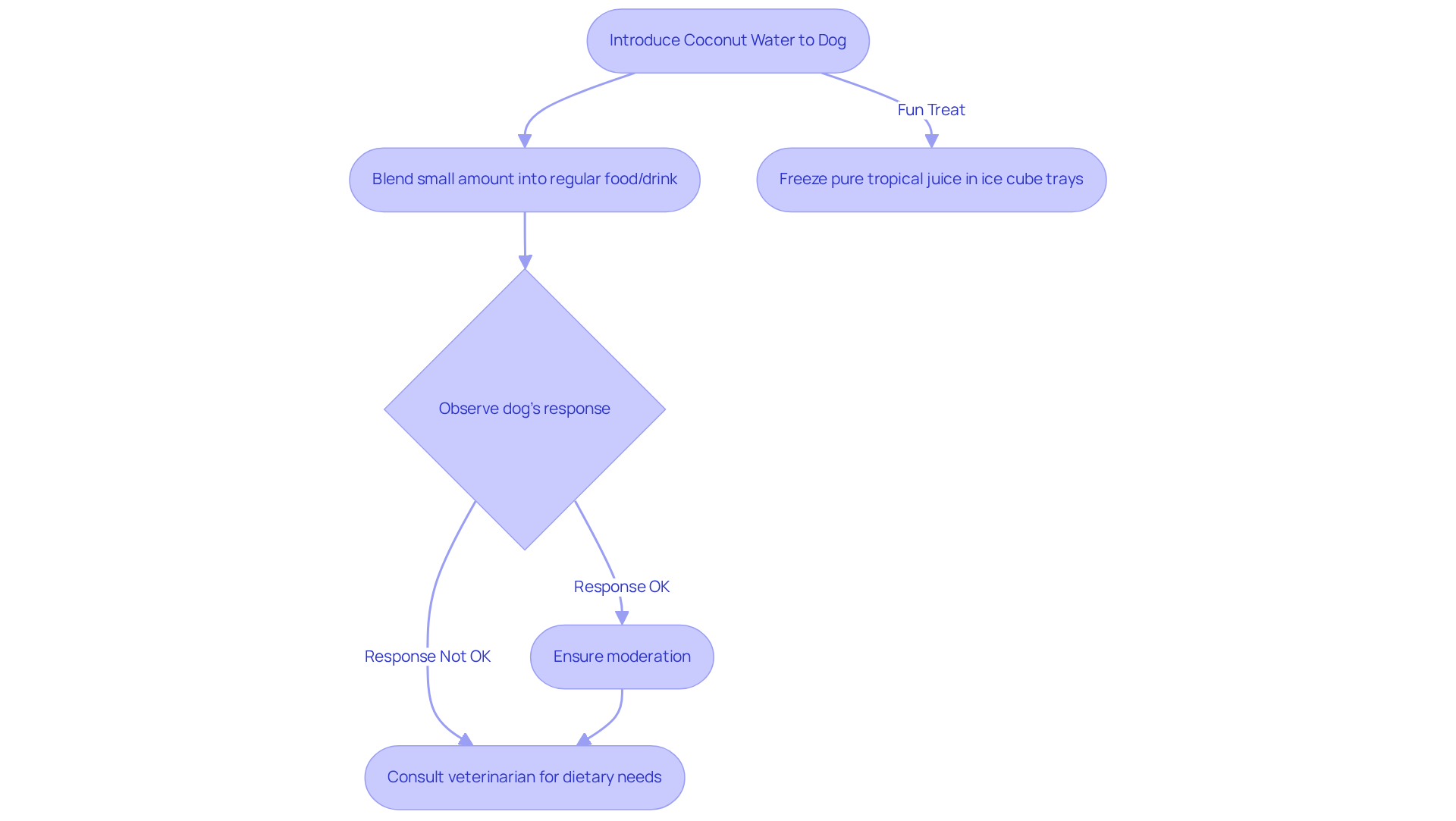
To safely introduce a tropical beverage into your furry family member’s diet, first consider if dogs can have coconut water by blending a small amount into their regular food or drink. This gradual approach allows you to observe how your dog responds, ensuring they adapt comfortably to this delightful addition. It’s essential to remember that too much of a coconut-based beverage can lead to tummy troubles, raising the question of if dogs can have coconut water, so moderation is key.
Another fun way to enjoy these tropical flavors is by freezing pure tropical juice in ice cube trays. This refreshing treat is perfect for hot days! Always opt for pure tropical juice, avoiding those with additives or flavors, as these can contain harmful ingredients.
With 55.8% of our beloved canines facing overweight or obesity issues, it’s wise to consult with your veterinarian before introducing any new foods. This ensures that the changes align with your pet’s unique dietary needs, fostering a nurturing environment for their health and happiness.

Allergic Reactions: Recognizing Signs of Sensitivity to Coconut Water
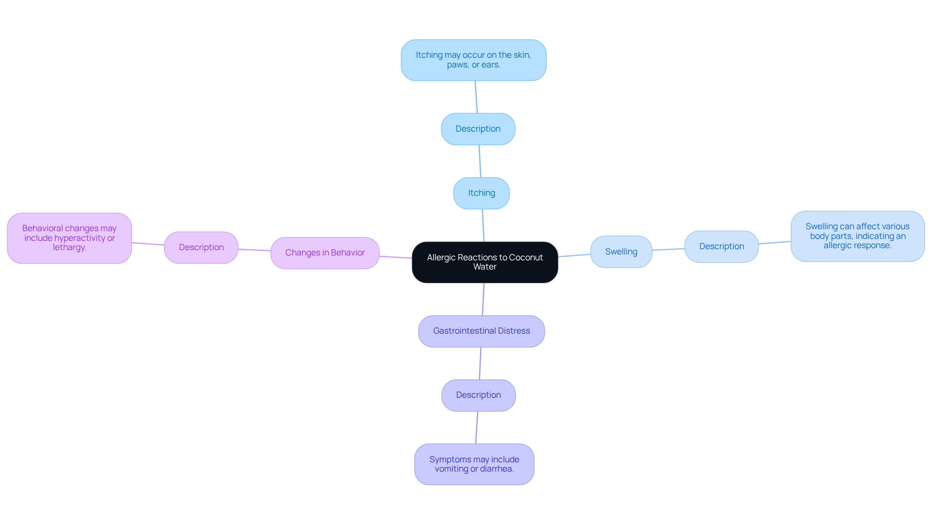
As a loving pet owner, you want the best for your furry family members. While palm juice is generally safe for dogs, it’s important to be aware that some may experience allergic reactions. Signs of sensitivity can manifest as:
- Itching
- Swelling
- Gastrointestinal distress
- Changes in behavior
If you notice any of these symptoms after introducing coconut water into their diet, you may wonder can dogs have coconut water, so please discontinue use immediately. Your pet’s well-being is paramount, so don’t hesitate to consult your veterinarian for guidance. They can provide the support you need to ensure a nurturing environment for your beloved companion.

Summary of Benefits and Precautions: Is Coconut Water Right for Your Dog?
When given in moderation, a wonderful addition to your furry family member’s diet raises the question, can dogs have coconut water? This refreshing drink not only provides hydration but also vital electrolytes like potassium, sodium, and magnesium, along with antioxidants that support overall well-being. However, as a caring pet owner, it’s essential to be aware of potential risks, such as elevated potassium levels and possible allergic reactions, which may show up as symptoms like itchy skin or vomiting.
Before introducing new foods, consulting with a veterinarian is crucial, especially for dogs with pre-existing health conditions. It’s also important to keep a watchful eye on your dog for any adverse reactions, such as digestive upset or skin irritations, to ensure their safety and happiness. Remember, coconut water should never replace your dog’s regular fluid intake in their daily hydration routine.
By taking these simple precautions and starting with small amounts, you can help your beloved pet enjoy the benefits of coconut water while addressing the question of can dogs have coconut water and minimizing any risks. Your commitment to their health and well-being is what truly makes a difference!

Conclusion
Coconut water can be a delightful and beneficial addition to your furry family member’s diet when introduced thoughtfully and in moderation. This refreshing beverage offers essential electrolytes, supports hydration, and provides antioxidants that contribute to overall canine wellness. However, it is crucial for pet owners to remain vigilant about potential health risks, such as elevated potassium levels and allergic reactions, which may arise from its consumption.
Throughout our discussion, key points emerged regarding:
- The importance of moderation
- The need for gradual introduction
- The necessity of consulting with a veterinarian before making dietary changes
While coconut water can enhance hydration, it should never replace your dog’s regular water intake, which is vital for their health.
Ultimately, ensuring the well-being of your beloved companions involves making informed choices. By considering the benefits and precautions associated with coconut water, you can create a nurturing environment that supports your dogs’ health. Embracing this approach not only strengthens the bond between you and your pets but also promotes a happier, healthier life for your cherished canine family members.
Frequently Asked Questions
What is Adventure Den and what services does it provide?
Adventure Den is a premier pet daycare facility in Vancouver dedicated to providing exceptional care for dogs, focusing on their safety and happiness through personalized attention and a nurturing environment.
How does Adventure Den support dogs’ overall well-being?
Adventure Den offers an expansive outdoor play area for dogs to socialize and exercise, which promotes physical health and provides a safe space for introducing new foods.
Can dogs have coconut water?
Yes, dogs can have coconut water as it serves as a natural source of vital electrolytes that help keep them hydrated. However, it should be given in moderation to avoid potential laxative effects.
What are the benefits of coconut water for dogs?
Coconut water is rich in essential electrolytes like potassium, magnesium, and calcium, which help replenish lost fluids. It also contains natural enzymes that enhance digestion and support gastrointestinal health.
How much coconut water can I give my dog?
It is recommended to offer around 8 ounces or two servings of coconut water daily to ensure hydration without causing digestive issues.
Are there any precautions to consider before giving my dog coconut water?
Yes, it’s important to consult with a veterinarian before introducing coconut water to your dog’s diet, especially if your pet has medical concerns like kidney disease or diabetes.
How can coconut water benefit dogs with digestive issues?
Coconut water can aid digestion due to its natural enzymes and mild fiber content, making it a suitable option for dogs with sensitive stomachs or those recovering from digestive problems.
What should I do when introducing coconut water to my dog’s diet?
Start with small amounts of coconut water and observe your dog’s response, gradually increasing the quantity as needed to ensure it is well-tolerated.
