Cantaloupe for Dogs: Essential Safety and Serving Checklist
Overview
Cantaloupe can be a safe and nutritious treat for your furry family members when prepared properly and served in moderation. This delightful fruit not only provides hydration but also essential vitamins that contribute to their well-being. It’s important to remove the rind and seeds to prevent any choking hazards, ensuring that your pets enjoy their treat safely.
As you introduce cantaloupe into their diet, keep an eye out for any adverse reactions, especially if your dog has health conditions like diabetes. Your concern for their health is paramount, and taking these precautions will help create a nurturing environment for your beloved pets. By making informed choices, you can confidently offer this refreshing treat, knowing that you are contributing to their happiness and health.
Introduction
Cantaloupe, a sweet and hydrating fruit, has become a delightful treat for many dog owners eager to share their love of food with their furry family members. This vibrant melon not only offers a refreshing snack but also presents a variety of nutritional benefits that can enhance your dog’s health and happiness.
However, it’s essential to consider how to safely incorporate this delicious fruit into your dog’s diet without compromising their well-being. Understanding the key safety measures, serving guidelines, and potential risks associated with cantaloupe is crucial for any responsible pet parent who wants to nurture their beloved companions.
Determine Safety: Can Dogs Eat Cantaloupe?
- It’s essential to verify that the melon is non-toxic to our beloved canines, ensuring it can be a safe snack when prepared with care.
- Cantaloupe for dogs is a wonderful hydrating option, as it is about 90% water, especially during those hot summer days.
- Always ensure the melon is fresh, ripe, and free from any mold or spoilage to help avoid any gastrointestinal issues for your furry friend.
- If your dog has any pre-existing health conditions, such as diabetes, it’s wise to consult with a veterinarian before introducing new foods.
- Gradually introduce melon into your dog’s meals, starting with small portions to observe for any negative reactions or allergies.
- Remember to remove the rind and seeds before serving, as these can pose choking hazards and may lead to gastrointestinal upset.
- Serve melon in moderation, following portion guidelines based on your pet’s size: small pets (1-2 pieces), medium pets (2-3 pieces), and large pets (3-4 pieces) to prevent digestive upset while ensuring balanced nutrition.
- While cantaloupe for dogs is a safe treat, it should never replace a balanced diet or regular water intake for your pets. As veterinarian Corinne Wigfall lovingly states, ‘Cantaloupe for dogs is a safe and nutritious snack when prepared properly and given in moderation.

Assess Nutritional Benefits of Cantaloupe for Dogs
Cantaloupe for dogs is a nutrient-rich fruit that provides a wealth of health benefits for your furry family members. Packed with vitamins A and C, fiber, and potassium, this delightful fruit can play a vital role in your dog’s well-being. Vitamin A is essential for maintaining healthy vision, skin, and immune function, while Vitamin C serves as a powerful antioxidant, protecting cells from damage and bolstering the immune system. By incorporating cantaloupe for dogs into their diet, you can contribute to their overall health and potentially lower the risk of certain diseases.
The fiber content in cantaloupe supports digestion, promoting regular bowel movements and helping to prevent constipation. Additionally, its high water content keeps dogs hydrated, making it an excellent low-calorie treat alternative to commercial snacks—especially for those managing their weight. Imagine offering your beloved pet a refreshing and healthy snack that they will love!
When serving cantaloupe, it’s important to do so in moderation and ensure that the rind and seeds are removed to prevent choking hazards and gastrointestinal upset. Cantaloupe for dogs can be a delightful addition to your dog’s diet, offering essential nutrients while also serving as a refreshing snack. For a fun twist, consider combining cantaloupe with other pet-safe fruits or mixing it with plain, sugar-free yogurt to create a delicious treat that your pets will adore. You might even enjoy making homemade melon popsicles for a cool snack on warm days.
As Michael Gotti notes, “One of the main benefits of cantaloupe for dogs is that it is a great source of antioxidants, as it is rich in vitamins A and C.” Embrace the joy of sharing cantaloupe for dogs with your pets, and watch them thrive in a nurturing environment filled with love and care.

Identify Risks: Dangers of Feeding Cantaloupe to Dogs
While cantaloupe for dogs can be a refreshing treat for your furry family members, it’s essential to be mindful of its sugar content—approximately 8% by weight. This is particularly important for dogs with diabetes or those prone to obesity, as too much sugar can lead to serious health issues. We encourage pet owners to consult with a veterinarian to determine if melon is a suitable addition to their dog’s diet. Remember the 10% rule for treats: ensure that treats like melon make up no more than 10% of your dog’s daily caloric intake.
Additionally, the rind and seeds of the melon can pose choking hazards and may lead to digestive problems. Always remove these parts before offering the fruit to your dog. If your dog consumes excessive amounts of melon or accidentally ingests the rind and seeds, symptoms like vomiting or diarrhea may occur. It’s crucial to observe your dog for any negative reactions after introducing this fruit to their diet, ensuring their well-being.
In summary, while cantaloupe for dogs can be a safe and hydrating treat when given in moderation, pet owners must remain vigilant about sugar content and the risks associated with the rind and seeds. By following these precautions, you can help maintain your dog’s health and safety, creating a nurturing environment for your beloved companion.

Prepare and Serve Cantaloupe Safely to Dogs
- Begin by thoroughly washing the melon to eliminate any pesticides or contaminants. This crucial step ensures that cantaloupe for dogs is safe for your furry family member, as pesticides can pose health risks to pets.
- Next, cut the melon into small, bite-sized pieces, ideally half-inch cubes. This helps minimize choking hazards, especially for smaller dogs who may need extra care.
- Remember to remove all seeds and the rind before serving. These parts can pose serious choking risks and digestive issues, so it’s best to keep your pet safe by avoiding foods like cantaloupe for dogs.
- You can serve the melon fresh or freeze small pieces for a refreshing treat during hot weather. This not only provides hydration but also delivers essential nutrients in a fun way for dogs, especially with cantaloupe for dogs!
- When it comes to serving sizes, be mindful that cantaloupe for dogs should not exceed 10% of your dog’s daily caloric intake. For example, extra-small dogs (2-20 lbs) can enjoy 1-2 slices, small dogs (21-30 lbs) can have 3 pieces, medium dogs (31-50 lbs) can have up to 5 pieces, large dogs (51-90 lbs) can have 6 pieces, and extra-large dogs (91+ lbs) can indulge in a handful.
- After treating your dog to some melon, keep an eye on them for any signs of health decline, such as vomiting or diarrhea. This will help ensure they are not experiencing any negative reactions, allowing you to continue nurturing their well-being.

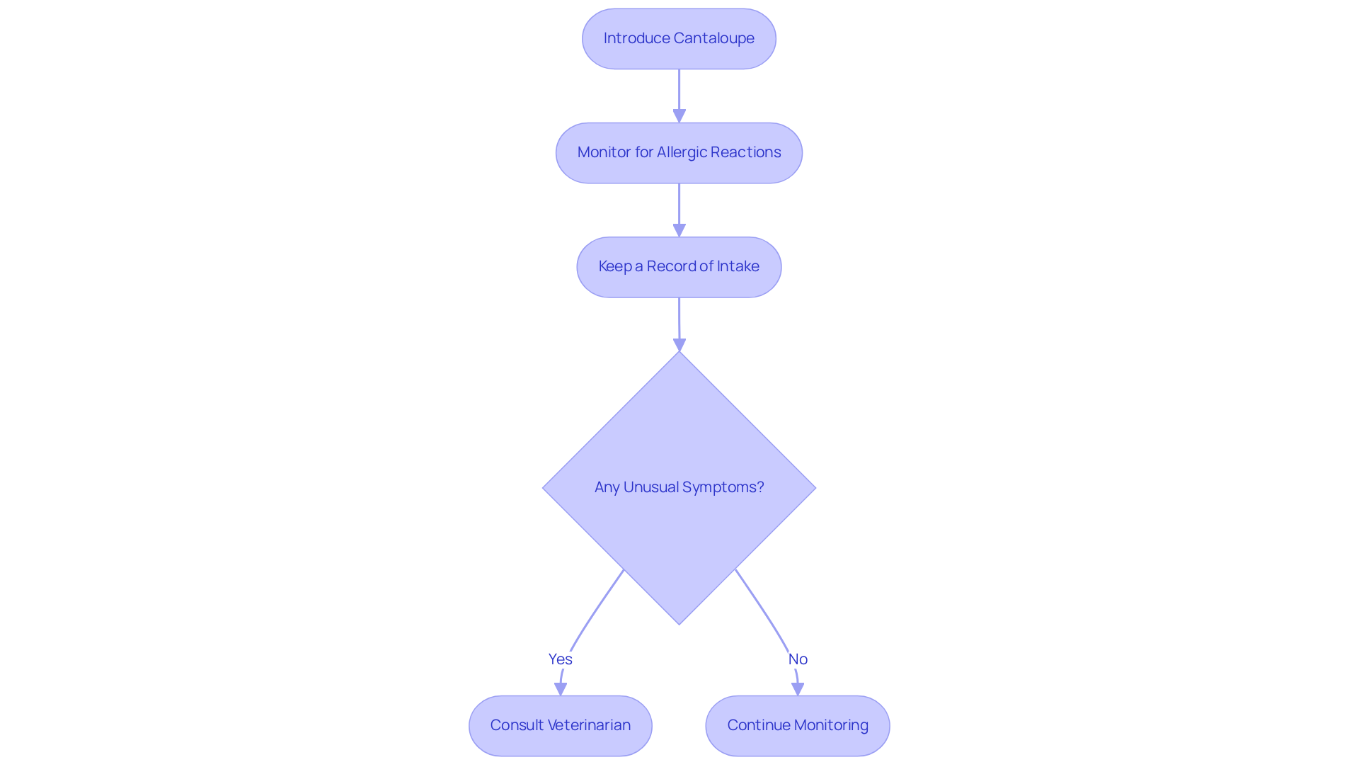
Monitor Your Dog’s Reaction to Cantaloupe
- As a loving pet owner, it’s important to watch your dog carefully for any signs of allergies or digestive issues after introducing melon into their diet. Common reactions may include itching, swelling, or gastrointestinal distress. With millions of dogs worldwide affected by food allergies, being attentive to their reactions to new foods is crucial for their health and happiness.
- Keeping a detailed record of the amount of melon given, while adjusting portions based on your dog’s size and tolerance, can significantly aid in identifying any adverse reactions. Remember, maintaining a healthy weight is vital, as excess weight can worsen health issues, including allergies.
- If you observe any unusual symptoms, please consult your veterinarian promptly. They can provide personalized guidance and help determine if melon is suitable for your dog’s nutritional needs, especially if your furry family member has a history of food allergies or digestive problems. As highlighted by Simon Veterinary Surgical, managing canine allergies through a balanced nutrition plan is essential for enhancing your dog’s quality of life.
- Monitoring your dog’s reactions to new foods, including fruits like melon, is key to preventing potential allergic reactions and ensuring their overall well-being. Together, we can create a nurturing environment for your beloved pet.

Establish a Feeding Routine for Treats
To ensure your furry family members enjoy a nutritious diet, it’s important to limit snacks like cantaloupe to no more than 10% of their daily caloric intake. For instance, if your dog requires 400 calories each day, only 40 of those calories should come from treats.
A 10-pound dog can indulge in about 21 calories from treats daily, while a 30-pound dog can enjoy around 48 calories. Cantaloupe can be a delightful addition to your dog’s meals, but it should enhance their high-quality dog food, not replace it.
As Colin Rigley wisely notes, “Treats should make up no more than about 10% of your dog’s daily calories.” Incorporating melon as a reward during training sessions can effectively reinforce positive behavior, making it a tasty and healthy choice.
Remember, moderation is key; too many snacks can lead to weight gain and nutritional imbalances. Always consult with your veterinarian, especially if your dog has specific health conditions, to determine the right amount of cantaloupe and other treats tailored to your dog’s dietary needs.

Conclusion
Cantaloupe can be a delightful and nutritious treat for your furry family members when introduced thoughtfully and safely. By ensuring the fruit is fresh and properly prepared, you can provide a hydrating option packed with essential vitamins and minerals. However, it is crucial to remember that moderation is key; cantaloupe should complement, not replace, a balanced diet.
As you consider sharing this refreshing fruit with your pet, keep in mind several important safety measures:
- Remove the rind and seeds to prevent choking hazards.
- Monitor portion sizes based on your dog’s weight.
- Be aware of any potential allergic reactions.
- Consulting with a veterinarian is vital, especially for dogs with pre-existing health conditions or dietary restrictions.
Ultimately, sharing cantaloupe with your dogs can enhance their well-being when done with care. By following these guidelines, you can create a nurturing environment that promotes health and happiness for your beloved companions. Embrace the joy of treating your pets to this delicious fruit while prioritizing their safety and nutritional needs.
Frequently Asked Questions
Is cantaloupe safe for dogs to eat?
Yes, cantaloupe is safe for dogs when prepared properly. It is important to ensure the melon is fresh, ripe, and free from mold or spoilage.
What are the health benefits of cantaloupe for dogs?
Cantaloupe is nutrient-rich, providing vitamins A and C, fiber, and potassium. It supports healthy vision, skin, immune function, digestion, and hydration.
How should cantaloupe be prepared for dogs?
Before serving, remove the rind and seeds to avoid choking hazards and gastrointestinal upset.
How much cantaloupe can I give my dog?
Serve cantaloupe in moderation based on your pet’s size: small pets (1-2 pieces), medium pets (2-3 pieces), and large pets (3-4 pieces).
Can cantaloupe replace my dog’s regular diet?
No, cantaloupe should not replace a balanced diet or regular water intake. It can be a treat but should be given in moderation.
Should I consult a veterinarian before giving my dog cantaloupe?
Yes, if your dog has pre-existing health conditions, such as diabetes, it is wise to consult with a veterinarian before introducing new foods.
How can I incorporate cantaloupe into my dog’s diet?
Introduce cantaloupe gradually, starting with small portions to observe for any negative reactions. You can also mix it with other pet-safe fruits or plain, sugar-free yogurt for a tasty treat.
