Is Liver Good for Dogs? Discover Its Benefits and Risks
Overview
Liver can be a wonderful addition to your furry family members’ diets, thanks to its rich nutritional profile. It offers essential vitamins and minerals that support overall health, including immune function and skin condition. However, it’s important to remember that moderation is key. Ideally, liver should make up no more than 5-10% of your dog’s diet to prevent potential risks, such as vitamin A toxicity. Always ensure that it is cooked properly to eliminate any harmful pathogens.
By incorporating liver thoughtfully, you can nurture your pet’s health while providing them with the care they deserve. At Adventure Den, we understand your concerns about pet nutrition, and we are here to support you in creating a nurturing environment for your beloved companions. Let’s work together to keep them happy and healthy!
Introduction
Many pet owners find themselves wondering if liver is good for their dogs, especially given its reputation as a nutrient-dense organ meat. With essential vitamins and minerals packed into this delicacy, liver can play a vital role in enhancing your furry family member’s health, from boosting energy levels to supporting immune function.
However, it’s important to be aware of the potential risks associated with overconsumption and the necessity of moderation.
How can you, as a caring pet owner, navigate these benefits and risks to ensure your beloved companion thrives?
Explore the Nutritional Profile of Liver for Dogs
Many pet owners wonder, is liver good for dogs, considering it is one of the most nutrient-rich organ meats available for your furry family members, packed with vital nutrients and minerals. It plays a crucial role in maintaining healthy eyesight, skin, and immune function, which are concerns many pet owners share. This organ is especially abundant in B vitamins, including B12, riboflavin, and folate, essential for energy production and supporting a healthy nervous system.
Moreover, liver is rich in iron, copper, and zinc, which are important for red blood cell production and overall immune health. The high protein content in liver raises the question of whether is liver good for dogs, as it supports muscle development and repair, making it a wonderful addition to their diet when served in moderation. However, it’s important to remember that liver should only comprise about 5% of your dog’s raw diet at any given time to prevent potential vitamin A toxicity.
For small canines, a suggested portion size is roughly one ounce weekly, while larger dogs may require more. It’s always wise to consult with a veterinarian before making significant dietary changes to ensure the best well-being results for your pet. Different types of organ meats, such as beef, chicken, and pork, offer diverse nutritional profiles, and incorporating them into a balanced diet can greatly enhance your canine’s overall condition. This is especially beneficial for older dogs who may need support for muscle maintenance, promoting their vitality and well-being.

Identify Key Health Benefits of Feeding Liver to Dogs
Providing organ meat to dogs can offer numerous health advantages that every pet owner should consider, especially when wondering if liver is good for dogs. Its high vitamin A content is crucial for supporting vision and bolstering immune function. Additionally, B vitamins play a significant role in enhancing energy levels and cognitive abilities, ensuring your furry family members are vibrant and alert.
The iron found in organ meat is essential for preventing anemia, as it assists in the creation of hemoglobin, responsible for oxygen transport in the bloodstream. Moreover, the zinc and copper present in organ meat help enhance a strong immune system, allowing dogs to resist infections more effectively. Imagine your beloved pet thriving with a robust defense against illness!
Consistent, moderate intake of this organ meat can also lead to a glossy coat and healthy skin. The crucial fatty acids in organ meat assist in preserving skin condition and reducing dryness, enhancing overall dermatological well-being. Veterinarians frequently recommend adding organ meat into a dog’s diet, especially liver, raising the question of whether liver is good for dogs, as it plays a crucial role in bolstering immune function and improving coat quality.
Real-world examples abound, with many dogs displaying significant enhancements in their skin and coat quality after organ meat was incorporated into their diets. By recognizing the advantages of this organ, pet owners can make knowledgeable choices to improve their furry companions’ well-being and vitality. Let’s nurture their health together, ensuring they live their happiest and healthiest lives!

Examine Risks and Precautions When Feeding Liver to Dogs
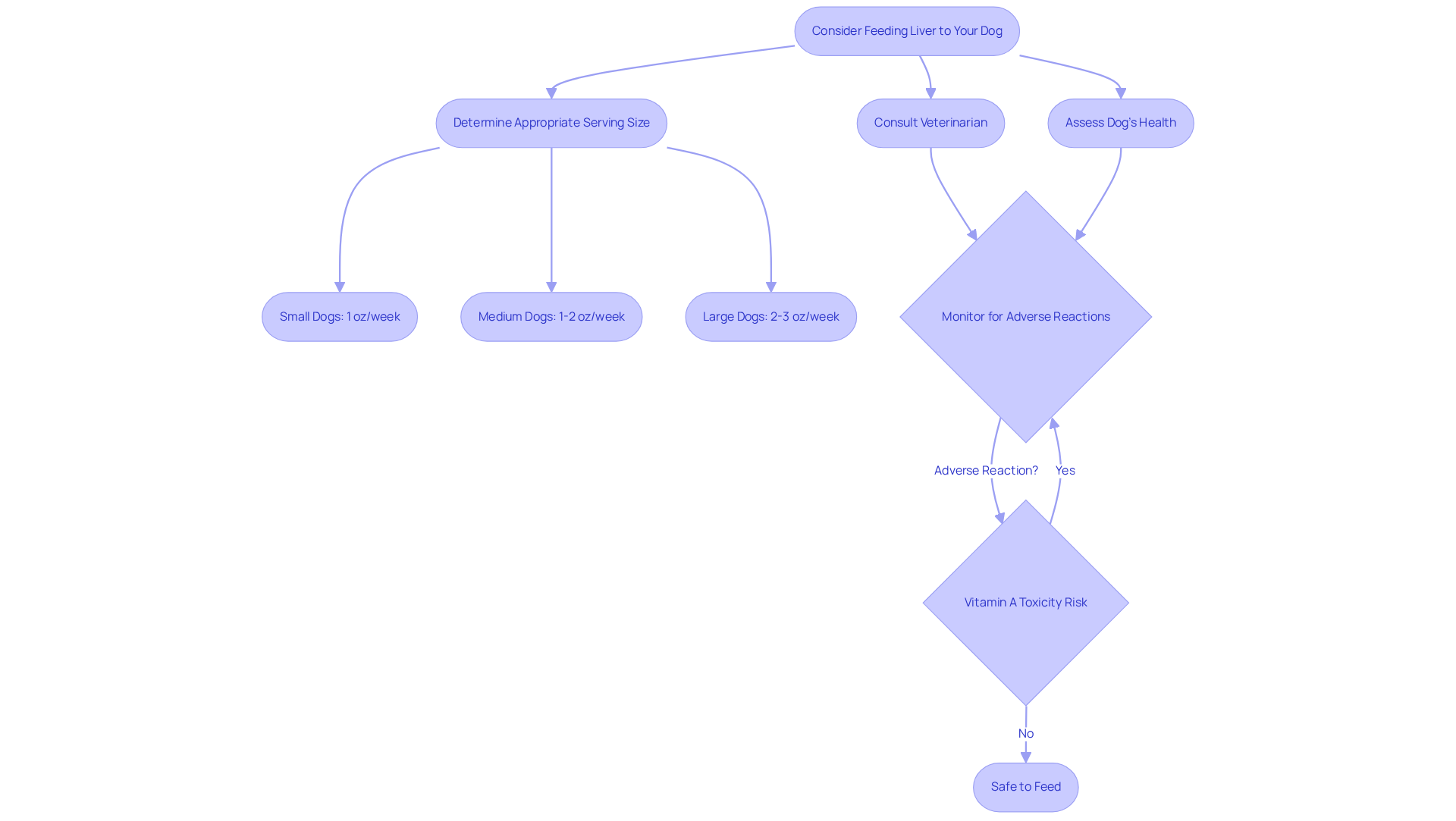
As a loving pet owner, you want the best for your furry family members, and understanding if liver is good for dogs can help you incorporate a nutrient-dense choice into their diet. However, it’s essential to feed it in moderation to avoid the risk of vitamin A toxicity. Overconsumption can lead to hypervitaminosis A, which may manifest as bone deformities, weight loss, and digestive issues. Additionally, organ meat is rich in purines, which can pose challenges for dogs with specific health concerns, particularly those with renal disease.
To maintain a balanced diet, liver should make up no more than 5-10% of your dog’s total food intake. Recommended serving sizes are:
- 1 ounce per week for small dogs
- 1-2 ounces per week for medium-sized dogs
- 2-3 ounces per week for large dogs
Liver is also packed with vital nutrients such as protein, iron, and B vitamins that support muscle development and overall well-being, leading many to ask if liver is good for dogs.
Before introducing organ meat into your dog’s diet, especially if they have pre-existing health conditions, it’s crucial to consult with a veterinarian. This ensures that you make safe and suitable dietary choices for your beloved pet. As Corinne Homer wisely states, ‘Liver is a very nutrient-dense organ, so yes, is liver good for dogs to eat, but only in moderation.’ Remember, sourcing high-quality organ meat from reputable suppliers is key to minimizing contamination risks, ensuring a nurturing environment for your cherished companion.

Learn How to Safely Serve Liver to Your Dog
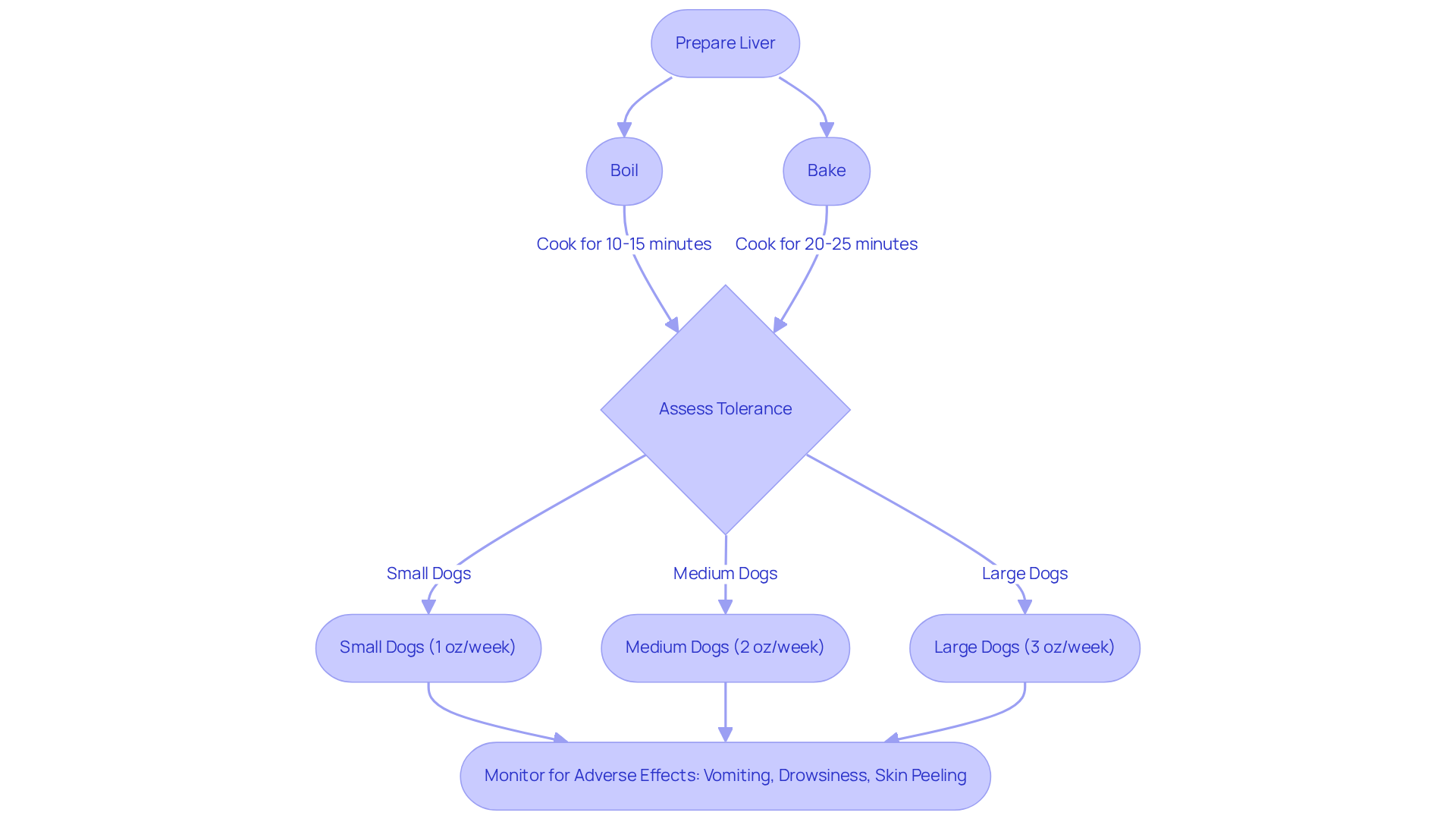
To safely serve this organ meat to your furry family member, thorough cooking is essential to eliminate potential pathogens. We recommend techniques such as boiling or baking the organ without added oils or seasonings.
For boiling, bring unsalted water to a boil and cook the organ for 10-15 minutes. When baking, preheat the oven to 375º and cook for 20-25 minutes.
Start with small portions to assess your dog’s tolerance, gradually increasing the amount as needed. For small dogs, one ounce per week is adequate, while medium-sized dogs can handle up to two ounces, and large dogs may consume three ounces weekly.
When considering if liver is good for dogs, remember that this organ should only make up a small part of their overall diet—ideally around 5%—and should be used as a treat or meal enhancer rather than a main food source.
After introducing this organ meat, closely monitor your dog’s reaction for any adverse effects, such as vomiting, drowsiness, or peeling of the skin, which could indicate overconsumption or sensitivity. Additionally, ensure that the liver is sourced from high-quality providers, such as grass-finished or pasture-raised options, to maximize its nutritional benefits, considering that is liver good for dogs.
Your pet’s health and happiness are our top priorities, and we want to ensure they enjoy their meals safely.

Conclusion
Incorporating liver into your dog’s diet can be a truly beneficial choice, offering a wealth of nutrients that support overall health. This nutrient-dense organ meat is rich in essential vitamins and minerals, playing a vital role in enhancing vision, immune function, and skin health. However, moderation is key to reaping these benefits while avoiding potential risks associated with overconsumption.
This article delves into the various advantages of feeding liver to dogs, highlighting its high content of B vitamins, iron, and protein. These nutrients contribute to energy production, muscle development, and a robust immune system, ensuring your furry family members thrive. It’s important to serve liver in appropriate portions, as excessive intake can lead to vitamin A toxicity and other health complications. Remember, consulting a veterinarian before making dietary changes is essential for ensuring a balanced approach tailored to your dog’s specific needs.
Ultimately, understanding the nutritional profile and health benefits of liver can empower you as a pet owner to make informed decisions about your beloved companion’s diet. By carefully incorporating liver into their meals, you can enhance your dog’s vitality and well-being, fostering a happier and healthier life for your cherished pets.
Frequently Asked Questions
Is liver good for dogs?
Yes, liver is considered good for dogs as it is one of the most nutrient-rich organ meats available, packed with vital nutrients and minerals that support healthy eyesight, skin, and immune function.
What nutrients are found in liver that benefit dogs?
Liver is abundant in B vitamins (including B12, riboflavin, and folate), iron, copper, and zinc, which are important for energy production, red blood cell production, and overall immune health.
How does liver support a dog’s health?
The high protein content in liver supports muscle development and repair, making it a beneficial addition to a dog’s diet when served in moderation.
How much liver should I feed my dog?
Liver should comprise about 5% of your dog’s raw diet at any given time. For small dogs, a suggested portion size is roughly one ounce weekly, while larger dogs may require more.
Can liver cause any health issues for dogs?
Yes, if fed in excess, liver can lead to potential vitamin A toxicity, so it is important to adhere to recommended portion sizes.
Should I consult a veterinarian before changing my dog’s diet?
Yes, it is wise to consult with a veterinarian before making significant dietary changes to ensure the best well-being results for your pet.
Are there other types of organ meats that can benefit dogs?
Yes, different types of organ meats such as beef, chicken, and pork offer diverse nutritional profiles, and incorporating them into a balanced diet can enhance a dog’s overall condition, especially for older dogs needing support for muscle maintenance.
